Linear Technology/Analog Devices DC1766A-BBOARD DEMO LTC6957-4
Description
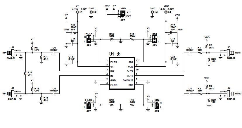
The Analog Devices DC1766A-B Demo Board is a versatile instrumentation and measurement tool designed to demonstrate the capabilities of the LTC6957-3 low phase noise, dual CMOS output buffer/driver/logic converter. This board features a wide range of features, including a wide range of input and output voltage levels, adjustable output current, adjustable output voltage, adjustable output impedance, and adjustable output slew rate. The board also includes a variety of test points and connectors for easy connection to external instruments and test equipment. The board is ideal for use in a variety of applications, including instrumentation and measurement, signal conditioning, and data acquisition.
Specifications
Linear Technology/Analog Devices technical specifications, attributes, parameters and parts with similar specifications to Linear Technology/Analog Devices .
- TypeParameter
- Lifecycle StatusPRODUCTION (Last Updated: 3 weeks ago)
- Factory Lead Time8 Weeks
- Number of Pins0
- Published2013
- Part StatusActive
- Moisture Sensitivity Level (MSL)1 (Unlimited)
- TypeTiming
- Base Part NumberLTC6957
- FunctionClock Buffer
- Operating Supply Voltage3.45V
- Utilized IC / PartLTC6957-4
- Supplied ContentsBoard(s)
- Evaluation KitYes
- RoHS StatusROHS3 Compliant
0 Similar Products Remaining


Product
Brand
Articles
Tools









