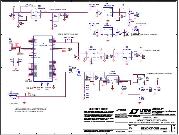
Linear Technology/Analog Devices DC2026ALINDUINO ONE LT3973/LTM2884
The Analog Devices DC2026A-A, DC2026A, Linduino One Isolated Arduino-Compatible Demonstration Board, Instrumentation and Measurement Board is a powerful and versatile tool for prototyping and testing applications. It is an Arduino-compatible board that is designed to provide a reliable and isolated platform for developing and testing instrumentation and measurement systems. The board features a wide range of analog and digital I/O, including analog-to-digital converters, digital-to-analog converters, and a variety of other peripherals. It also includes a USB interface for programming and debugging, as well as a variety of other features such as a real-time clock, temperature sensor, and a variety of other sensors. The board is designed to be used with the Arduino IDE, and is compatible with a variety of other development tools. The board is also designed to be used with the Linduino One Isolated Arduino-Compatible Demonstration Board, which provides a comprehensive set of tools for developing and testing instrumentation and measurement systems.
- TypeParameter
- Mounting TypeFixed
- Part StatusObsolete
- Moisture Sensitivity Level (MSL)1 (Unlimited)
- TypeMCU 8-Bit
- Core ProcessorAVR
- Utilized IC / PartLT3973, LTM2884, ATmega328
- ContentsBoard(s)
- Board TypeEvaluation Platform
- PlatformLinduino One
| Part Number | Manufacturer | Description | Stock | RFQ |
|---|---|---|---|---|
| Analog Devices, Inc. | 0 | RFQ | ||
| ON Semiconductor | FAIRCHILD SEMICONDUCTOR FSA2257MUX Analogue Switch, Dual Channel, SPDT, 2 Channels, 1.5 ohm, 1.65V to 5.5V, MSOP, 10 Pins | 3995 | RFQ | |
| Analog Devices, Inc. | LDO Regulator Pos 3.3V 0.1A 5-Pin TSOT-23 | 0 | RFQ | |
| Analog Devices, Inc. | 0 | RFQ | ||
| FTDI, Future Technology Devices International Ltd | IC USB FS SERIAL UART 28-SSOP | 0 | RFQ |


Product
Brand
Articles
Tools


















