Linear Technology/Analog Devices DC2303A-EDEMO BOARD FOR LTC2000A-14
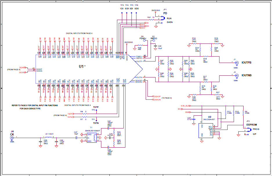
The Analog Devices DC2303A-E Demo Board is a versatile instrumentation and measurement tool based on the LTC2000A-14, 14-Bit, 2.7-Gsps DAC with DDR LVDS Interface. This board provides a comprehensive platform for evaluating the performance of the LTC2000A-14 DAC and its associated components. The board features a wide range of instrumentation and measurement capabilities, including a high-speed DDR LVDS interface, a wide range of analog and digital I/O, and a variety of test and measurement tools. The board also includes a comprehensive set of software tools for configuring and controlling the board, as well as for analyzing and visualizing the data. The DC2303A-E Demo Board is an ideal platform for evaluating the performance of the LTC2000A-14 DAC and its associated components.
- TypeParameter
- Lifecycle StatusPRODUCTION (Last Updated: 2 weeks ago)
- Factory Lead Time8 Weeks
- Number of Pins0
- PackagingBox
- Part StatusActive
- Moisture Sensitivity Level (MSL)1 (Unlimited)
- Base Part NumberLTC2000
- Number of Bits14
- Utilized IC / PartLTC2000A-14
- Supplied ContentsBoard(s)
- Data InterfaceLVDS - Serial, SPI
- Settling Time2.2ns
- Sampling Rate (Per Second)2.7G
- Number of DAC Channels1
- DAC TypeCurrent
- RoHS StatusNon-RoHS Compliant
| Part Number | Manufacturer | Description | Stock | RFQ |
|---|---|---|---|---|
| Microchip Technology | MICROCHIP - 24LC32A-I/ST - SERIAL EEPROM, 32KBIT, 400KHZ, TSSOP-8 | 1 | RFQ | |
| Analog Devices, Inc. | 0 | RFQ |


Product
Brand
Articles
Tools
















