Linear Technology/Analog Devices DC233ABD DEMO FOR LT1613CS5/ LT1611CS5
Description
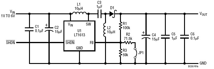
The Analog Devices DC233A-A, LT1611CS5 Demo Board is a 1.4MHz, SOT-23 Boost DC-DC Converter designed for consumer electronics applications. It is a high-efficiency, low-noise, and low-cost solution for powering a wide range of consumer electronics devices. The board features a wide input voltage range of 2.7V to 5.5V, and a wide output voltage range of 3.3V to 5.5V. It also features a high efficiency of up to 95%, and a low quiescent current of only 1.5mA. The board is designed to be easy to use and is ideal for prototyping and testing consumer electronics applications.
Specifications
Linear Technology/Analog Devices technical specifications, attributes, parameters and parts with similar specifications to Linear Technology/Analog Devices .
- TypeParameter
- Lifecycle StatusPRODUCTION (Last Updated: 2 weeks ago)
- Factory Lead Time8 Weeks
- Package / CaseSOT
- Number of Pins0
- Part StatusActive
- Moisture Sensitivity Level (MSL)1 (Unlimited)
- Voltage - Output3.3V 5V -5V
- Frequency - Switching1.4MHz
- Utilized IC / PartLT1611, LT1613
- Supplied ContentsBoard(s)
- Board TypeFully Populated
- Main PurposeDC/DC, Step Up or Down
- Outputs and Type3, Non-Isolated
- Regulator TopologyBoost, Inverting, SEPIC
- RoHS StatusROHS3 Compliant
0 Similar Products Remaining
Technical Documents
Associated Products
| Part Number | Manufacturer | Description | Stock | RFQ |
|---|---|---|---|---|
| Analog Devices | Active Filter Dual Low Pass/Band Pass 4th Order 10MHz 16-Pin SSOP N T/R | 0 | RFQ |


Product
Brand
Articles
Tools








