Linear Technology/Analog Devices DC250A-ABOARD EVAL FOR LTC1503CMS8
Description
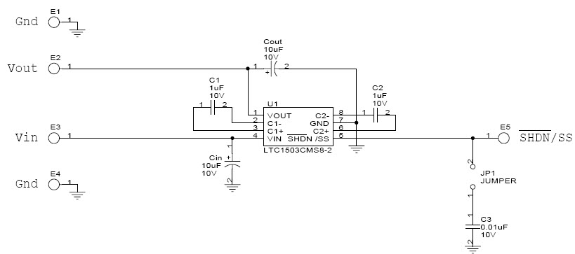
The Analog Devices DC250A-A, LTC1503CMS8-2 Demo Board is a high efficiency inductorless step-down DC/DC converter designed for consumer electronics applications. It has an input voltage range of 2.4 to 6V and provides an output voltage of 2V at 100mA. It is a highly efficient solution for powering low-power devices, and its inductorless design makes it ideal for space-constrained applications. The demo board also includes a graphical user interface for easy setup and configuration.
Specifications
Linear Technology/Analog Devices technical specifications, attributes, parameters and parts with similar specifications to Linear Technology/Analog Devices .
- TypeParameter
- Factory Lead Time8 Weeks
- Published2000
- Part StatusActive
- Moisture Sensitivity Level (MSL)1 (Unlimited)
- Base Part NumberLTC1503
- Voltage - Output1.8V
- Frequency - Switching600kHz
- Utilized IC / PartLTC1503-1.8
- Supplied ContentsBoard(s)
- Board TypeFully Populated
- Main PurposeDC/DC, Step Down
- Outputs and Type1, Non-Isolated
- Regulator TopologyBuck
- RoHS StatusROHS3 Compliant
0 Similar Products Remaining
Technical Documents


Product
Brand
Articles
Tools










