Linear Technology/Analog Devices DC2821ALT8302ES8E DEMO BOARD NO-OPTO IS
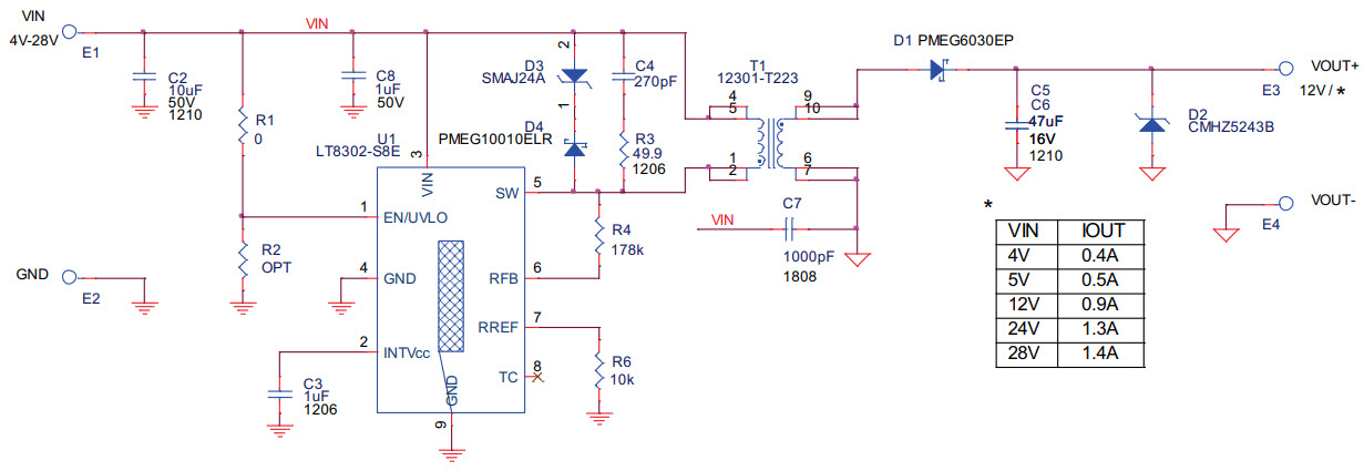
The Analog Devices DC2821A-A, DC2821A Demo Board is a powerful and versatile power management solution for a wide range of applications. It features the LT8302 Compact Isolated Flyback Converter with 65V/3.6A Switch, Power Management IC, which provides a high-efficiency, low-cost solution for isolated power conversion. The board is designed to provide a complete power solution for a wide range of applications, including industrial, automotive, medical, and consumer electronics. The board includes a wide range of features, such as adjustable output voltage, adjustable switching frequency, and adjustable current limit. It also includes a wide range of protection features, such as over-voltage, over-current, and short-circuit protection. The board is also designed to be easy to use and configure, with a simple user interface and intuitive software.
- TypeParameter
- Factory Lead Time8 Weeks
- Voltage-Input4V~28V
- Part StatusActive
- Moisture Sensitivity Level (MSL)1 (Unlimited)
- Current - Output1.4A
- Voltage - Output12V
- Utilized IC / PartLT8302
- Supplied ContentsBoard(s)
- Board TypeFully Populated
- Main PurposeDC/DC Converter
- Outputs and Type1, Isolated
- Regulator TopologyFlyback
- RoHS StatusROHS3 Compliant
| Part Number | Manufacturer | Description | Stock | RFQ |
|---|---|---|---|---|
| Microchip Technology | MICROCHIP - 24LC025-I/ST - SERIAL EEPROM, 2KBIT, 400KHZ, TSSOP-8 | 25 | RFQ |


Product
Brand
Articles
Tools










