Maxim Integrated MAX17681EVKITF#EVKIT FOR 1A, 42V,ISO-BUCK REGUL
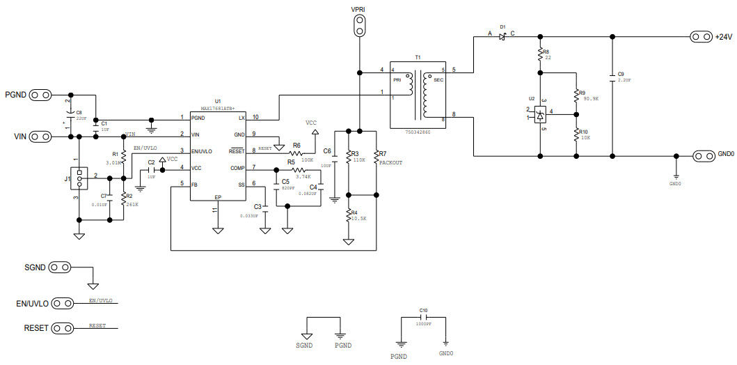
The MAX17681EVKITF-EVKITF# Evaluation Kit from Maxim Integrated is designed for evaluating the MAX17681 4.5V to 42V Input, High-Efficiency, Iso-Buck DC-DC Converter with Isolated +24V Output Configuration. This evaluation kit includes a MAX17681EVKITF# board, a MAX17681EVKITF# daughter board, and a MAX17681EVKITF# power supply. The MAX17681EVKITF# board is a high-efficiency, isolated DC-DC converter with an adjustable output voltage of +24V. It features a wide input voltage range of 4.5V to 42V, and is capable of delivering up to 5A of output current. The MAX17681EVKITF# daughter board provides a convenient way to evaluate the MAX17681EVKITF# board, and includes a variety of test points and connectors for easy connection to the MAX17681EVKITF# board. The MAX17681EVKITF# power supply provides a regulated +24V output voltage for powering the MAX17681EVKITF# board. This evaluation kit is ideal for evaluating the performance of the MAX17681 4.5V to 42V Input, High-Efficiency, Iso-Buck DC-DC Converter with Isolated +24V Output Configuration.
- TypeParameter
- Factory Lead Time6 Weeks
- Published2016
- Part StatusActive
- Moisture Sensitivity Level (MSL)1 (Unlimited)
- Base Part NumberMAX17681
- Voltage - Output24V
- Frequency - Switching200kHz
- Utilized IC / Part750342860, MAX17681
- Supplied ContentsBoard(s)
- Evaluation KitYes
- Board TypeFully Populated
- Main PurposeDC/DC, Step Down
- Outputs and Type1, Isolated
- Regulator TopologyBuck
- RoHS StatusNon-RoHS Compliant


Product
Brand
Articles
Tools













