Maxim Integrated MAX17682EVKITB#Power Management IC Development Tools EVkit for MAX17682 in Isolated 24V, 400mA Output Configuration
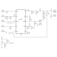
The MAX17682EVKITB-EVKITB# is an evaluation kit for the MAX17682 4.5V to 42V Input, Ultra-Small, High-Efficiency, Iso-Buck DC-DC Converter with Isolated +24V Output Configuration. This kit is designed to help evaluate the performance of the MAX17682 power management ICs. It includes a MAX17682EVKITB# board, a MAX17682EVKITB# adapter board, and a MAX17682EVKITB# user guide. The MAX17682EVKITB# board features a wide input voltage range of 4.5V to 42V, an ultra-small footprint, and high efficiency. It also features an isolated +24V output configuration, which allows for the use of multiple power rails in a single system. The MAX17682EVKITB# adapter board provides a convenient way to connect the MAX17682EVKITB# board to a variety of power sources. The MAX17682EVKITB# user guide provides detailed instructions on how to use the evaluation kit.
- TypeParameter
- RoHSDetails
- Tool Is For Evaluation OfMAX17682
- Factory Pack QuantityFactory Pack Quantity1
- PackagingBulk
- TypeNon-Isolated DC/DC Converter
- Output Voltage24 V
- Output Current400 mA
- ProductEvaluation Kits
- Input Voltage17 V to 36 V
| Part Number | Manufacturer | Description | Stock | RFQ |
|---|---|---|---|---|
| Texas Instruments | IC VREF SHUNT ADJ SOT23-3 | 10000 | RFQ |


Product
Brand
Articles
Tools









