Maxim Integrated MAX17501HTEVKIT#
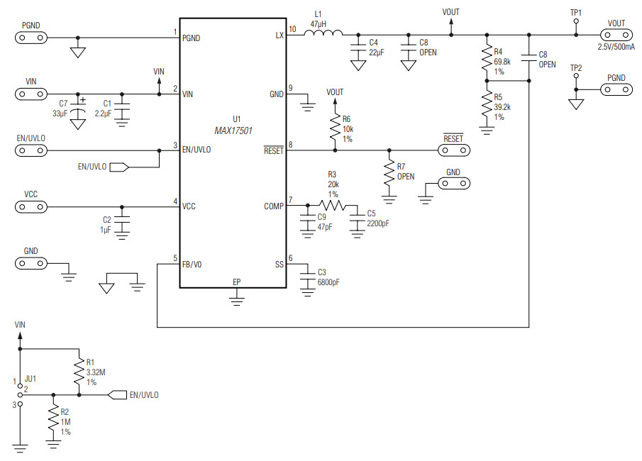
The MAX17501HTEVKIT-HTEVKIT# is an evaluation kit for the MAX17501H 60V, 500mA, ultra-small, high-efficiency, synchronous step-down DC-DC converter. This kit is designed for automotive and transportation applications, and is capable of providing up to 500mA of output current with a wide input voltage range of 4.5V to 60V. The kit includes a MAX17501H evaluation board, a USB-to-I2C interface board, and a USB cable. The evaluation board features a wide range of features, including adjustable output voltage, adjustable switching frequency, and adjustable soft-start time. The USB-to-I2C interface board allows for easy programming and monitoring of the MAX17501H. The kit also includes a comprehensive user guide and design files to help users get started quickly.


Product
Brand
Articles
Tools








