Maxim Integrated MAX17687EVKITA#EVAL MAX17687 ISO-BUCK
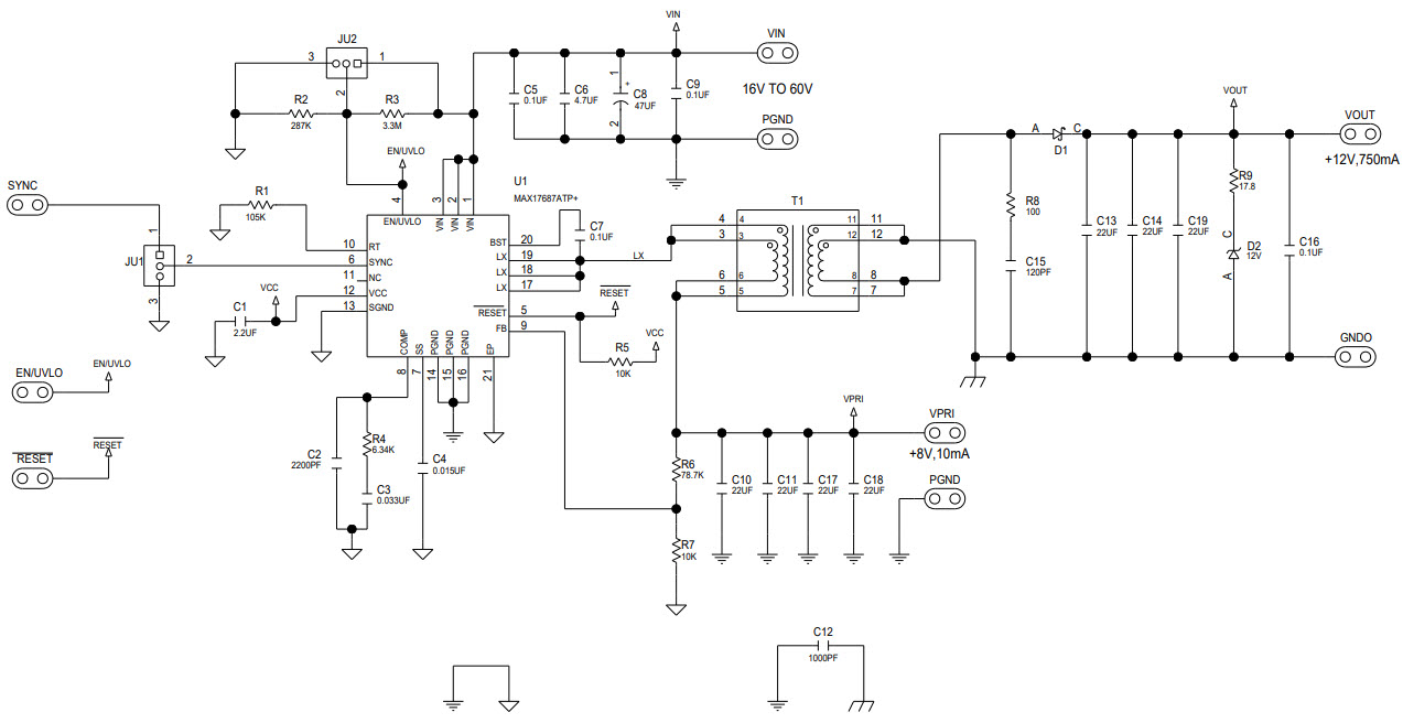
The MAX17687EVKITA-EVKITA# is an evaluation kit for the MAX17687 4.5V to 60V Input, Ultra-Small, High-Efficiency, Iso-Buck DC-DC Converter with Isolated +12V Output Configuration, Power Management IC. This kit provides a complete platform for evaluating the MAX17687 IC, allowing users to quickly and easily evaluate the performance of the device. The kit includes a MAX17687 IC, a power supply, a DC-DC converter board, and a set of cables and connectors. The board is designed to provide a wide range of input and output voltages, allowing users to test the device in a variety of applications. The board also includes a set of test points, allowing users to measure the performance of the device. The kit also includes a comprehensive user guide, providing detailed instructions on how to use the kit and evaluate the performance of the MAX17687 IC.
- TypeParameter
- Factory Lead Time6 Weeks
- Voltage-Input16V~60V
- Part StatusActive
- Moisture Sensitivity Level (MSL)1 (Unlimited)
- Current - Output750mA
- Voltage - Output12V
- Frequency - Switching200kHz
- Utilized IC / PartMAX17687
- Supplied ContentsBoard(s)
- Board TypeFully Populated
- Main PurposeDC/DC, Step Down
- Outputs and Type1, Isolated
- Regulator TopologyBuck
- RoHS StatusROHS3 Compliant


Product
Brand
Articles
Tools








