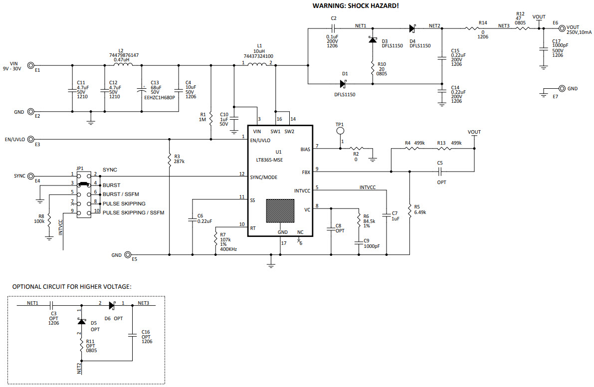
Linear Technology/Analog Devices DC2838ALT8365 DEMO BOARD +250VOUT @10M
The Analog Devices DC2838A-A Demo Board is a versatile and powerful tool for evaluating the performance of the LT8365 Low IQ Boost/SEPIC/Inverting Regulator. This board features a 150V, 1.5A switch and is designed for industrial applications. It is capable of providing up to 1.5A of output current and can be used to evaluate the performance of the LT8365 in a variety of applications. The board also includes a variety of features such as an adjustable output voltage, adjustable switching frequency, and adjustable soft-start time. The board is also equipped with a variety of protection features such as over-voltage, over-current, and short-circuit protection. The DC2838A-A Demo Board is an ideal tool for evaluating the performance of the LT8365 in industrial applications.
- TypeParameter
- Factory Lead Time8 Weeks
- Voltage-Input9V~30V
- Part StatusActive
- Moisture Sensitivity Level (MSL)1 (Unlimited)
- Current - Output10mA
- Voltage - Output250V
- Frequency - Switching400kHz
- Utilized IC / PartLT8365
- Supplied ContentsBoard(s)
- Board TypeFully Populated
- Main PurposeDC/DC, Step Up
- Outputs and Type1, Non-Isolated
- Regulator TopologyBoost
- RoHS StatusROHS3 Compliant


Product
Brand
Articles
Tools










