Linear Technology/Analog Devices DC309ABOARD EVAL FOR LTC1773EMS
Description
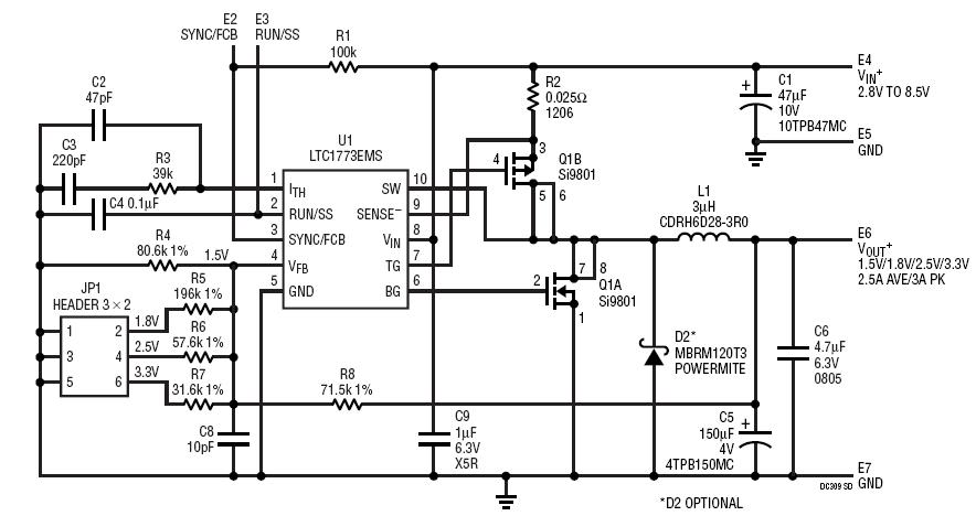
The Analog Devices DC309A-A LTC1773EMS Demo Board is a 3A synchronous buck regulator designed for use in communications and telecom applications. It has an input voltage range of 2.8V to 8.5V and can provide output voltages of 1.5V, 1.8V, 2.5V, and 3.3V at an average current of 2.5A and a peak current of 3A. It features a wide range of protection features, including over-voltage, under-voltage, over-temperature, and short-circuit protection. The board also includes a USB interface for easy programming and monitoring. The DC309A-A is a great choice for powering a variety of communications and telecom applications.
Specifications
Linear Technology/Analog Devices technical specifications, attributes, parameters and parts with similar specifications to Linear Technology/Analog Devices .
- TypeParameter
- Factory Lead Time8 Weeks
- Published2002
- Part StatusActive
- Moisture Sensitivity Level (MSL)1 (Unlimited)
- Base Part NumberLTC1773
- Voltage - Output1.5V 1.8V 2.5V or 3.3V
- Frequency - Switching750kHz
- Utilized IC / PartLTC1773
- Supplied ContentsBoard(s)
- Board TypeFully Populated
- Main PurposeDC/DC, Step Down
- Outputs and Type1, Non-Isolated
- Regulator TopologyBuck
- RoHS StatusROHS3 Compliant
0 Similar Products Remaining
Technical Documents


Product
Brand
Articles
Tools








