Linear Technology/Analog Devices DC355AEVAL BOARD BUCK REG LT1959
Description
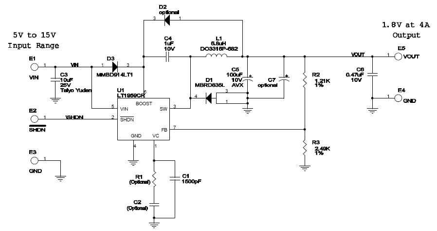
The Analog Devices DC355A-A, LT1959CS8 Demo Board is a 4.5A switch, 500kHz step-down regulator with a 5V to 15V input and 1.8V output at 4A. It is designed for use in communications and telecom applications. The board features a wide input voltage range, high efficiency, and low output ripple. It also has a wide range of protection features, including over-voltage, over-current, and short-circuit protection. The board is also equipped with a USB interface for easy programming and monitoring. The board is ideal for applications such as cellular base stations, wireless access points, and other telecom applications.
Specifications
Linear Technology/Analog Devices technical specifications, attributes, parameters and parts with similar specifications to Linear Technology/Analog Devices .
- TypeParameter
- Factory Lead Time8 Weeks
- Published2000
- Part StatusActive
- Moisture Sensitivity Level (MSL)1 (Unlimited)
- Base Part NumberLT1959
- Voltage - Output1.8V
- Frequency - Switching500kHz
- Utilized IC / PartLT1959
- Supplied ContentsBoard(s)
- Board TypeFully Populated
- Main PurposeDC/DC, Step Down
- Outputs and Type1, Non-Isolated
- Regulator TopologyBuck
- RoHS StatusROHS3 Compliant
0 Similar Products Remaining
Technical Documents
Associated Products
| Part Number | Manufacturer | Description | Stock | RFQ |
|---|---|---|---|---|
| Analog Devices / Linear Technology | 0 | RFQ |


Product
Brand
Articles
Tools













