Linear Technology/Analog Devices DC489A-BBOARD DEMO FOR LTC5507ES6
Description
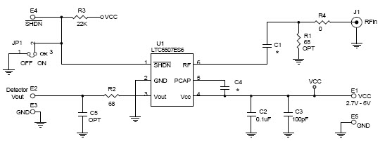
The Analog Devices DC489A-B Demo Board is a powerful tool for testing and evaluating the performance of the LTC5507ES6 HF to UHF Frequency RF Power Detector. This demo board is designed to provide a comprehensive platform for testing the detector's performance in consumer electronics applications. It features a wide range of test points, allowing users to measure the detector's sensitivity, linearity, and dynamic range. The board also includes a built-in oscilloscope, allowing users to observe the detector's response to various input signals. With its easy-to-use interface and comprehensive testing capabilities, the DC489A-B Demo Board is an ideal tool for evaluating the performance of the LTC5507ES6 RF Power Detector.
Specifications
Linear Technology/Analog Devices technical specifications, attributes, parameters and parts with similar specifications to Linear Technology/Analog Devices .
- TypeParameter
- Lifecycle StatusPRODUCTION (Last Updated: 4 weeks ago)
- Factory Lead Time8 Weeks
- Number of Pins0
- Published2002
- Part StatusActive
- Moisture Sensitivity Level (MSL)1 (Unlimited)
- TypePower Detector
- Frequency100kHz~1GHz
- Supplied ContentsBoard(s)
- RoHS StatusROHS3 Compliant
0 Similar Products Remaining
Technical Documents
Associated Products
| Part Number | Manufacturer | Description | Stock | RFQ |
|---|---|---|---|---|
| Analog Devices | Spread Spectrum Silicon Oscillator - 0.05MHz to 10MHz CMOS/Squarewave 6-Pin TSOT-23 T/R | 0 | RFQ | |
| Analog Devices, Inc. | Standard Clock Oscillators LTC6908 - Dual Output Oscillator with Spread Spectrum Modulation | 0 | RFQ |


Product
Brand
Articles
Tools













