Linear Technology/Analog Devices DC518ABOARD EVAL FOR LTC3704EMS
Description
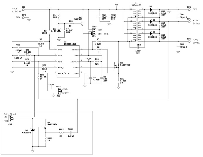
The Analog Devices DC518A-A, LTC3704EMS Demo Board is a versatile power supply designed for communications and telecom applications. It features a 4.5 to 15Vin input voltage range and provides -70Vout @ 200mA and -24Vout @ 200mA outputs. It is equipped with a wide range of features, including adjustable output voltage, adjustable current limit, and over-temperature protection. The board also includes a communications interface for remote monitoring and control. This demo board is an ideal solution for powering telecom and communications systems.
Specifications
Linear Technology/Analog Devices technical specifications, attributes, parameters and parts with similar specifications to Linear Technology/Analog Devices .
- TypeParameter
- Factory Lead Time8 Weeks
- Published2003
- Part StatusActive
- Moisture Sensitivity Level (MSL)1 (Unlimited)
- Base Part NumberLTC3704
- Voltage - Output-24V -70V
- Frequency - Switching200kHz
- Utilized IC / PartLTC3704
- Supplied ContentsBoard(s)
- Board TypeFully Populated
- Main PurposeDC/DC, Negative Inverter
- Outputs and Type1, Non-Isolated
- Regulator TopologyInverting
- RoHS StatusROHS3 Compliant
0 Similar Products Remaining
Technical Documents


Product
Brand
Articles
Tools









