Linear Technology/Analog Devices DC524ABOARD DEMO FOR LTC3704EMS
Description
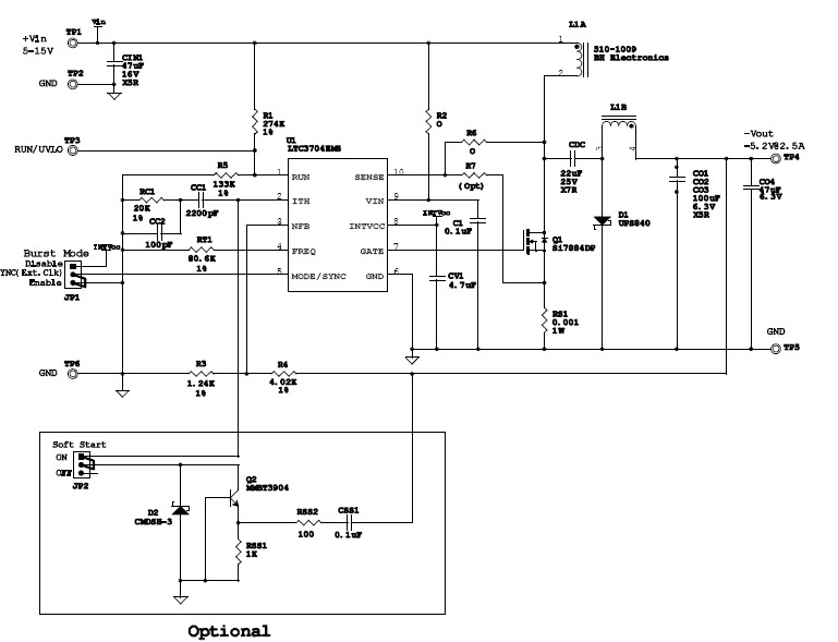
The Analog Devices DC524A-A LTC3704EMS Demo Board is a positive to negative converter designed to provide a regulated -5.2V output at 2.5A from an input voltage of 5 to 15V. It is ideal for use in communications and telecom applications. The board features a wide input voltage range, low noise operation, and high efficiency. It also includes a built-in current limit and thermal protection to ensure safe operation. The board is easy to use and provides a reliable and cost-effective solution for powering telecom and communications systems.
Specifications
Linear Technology/Analog Devices technical specifications, attributes, parameters and parts with similar specifications to Linear Technology/Analog Devices .
- TypeParameter
- Lifecycle StatusPRODUCTION (Last Updated: 4 weeks ago)
- Factory Lead Time8 Weeks
- Number of Pins0
- Part StatusActive
- Moisture Sensitivity Level (MSL)1 (Unlimited)
- Voltage - Output-5.2V
- Frequency - Switching300kHz
- Utilized IC / PartLTC3704
- Supplied ContentsBoard(s)
- Board TypeFully Populated
- Main PurposeDC/DC, Negative Inverter
- Outputs and Type1, Non-Isolated
- Regulator TopologyInverting
- RoHS StatusROHS3 Compliant
0 Similar Products Remaining
Technical Documents
Associated Products
| Part Number | Manufacturer | Description | Stock | RFQ |
|---|---|---|---|---|
| Analog Devices | IC REG BUCK ADJ 800MA TSOT23-6 | 0 | RFQ |


Product
Brand
Articles
Tools






