Linear Technology/Analog Devices DC684ADEMO BOARD FOR LT4256-3
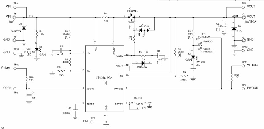
The Analog Devices DC684A-A, LT4256-3 Demo Board, Positive Voltage Hot-Swap Controller, Communications and Telecom is a versatile and powerful demonstration board designed to showcase the capabilities of the LT4256-3 Hot-Swap Controller. This board is ideal for applications such as telecom, communications, and other systems that require hot-swapping of positive voltage supplies. The board features a wide range of features, including a wide input voltage range, adjustable current limit, adjustable soft-start, and adjustable over-voltage protection. Additionally, the board includes a variety of communication interfaces, including I2C, SPI, and UART, allowing for easy integration into existing systems. The board also includes a variety of test points and jumpers, allowing for easy debugging and troubleshooting.
- TypeParameter
- Lifecycle StatusPRODUCTION (Last Updated: 3 weeks ago)
- Factory Lead Time8 Weeks
- Number of Pins0
- Published2005
- Part StatusActive
- Moisture Sensitivity Level (MSL)1 (Unlimited)
- TypePower Management
- Base Part NumberLT4256
- FunctionHot Swap Controller
- Utilized IC / PartLT4256-3
- Supplied ContentsBoard(s)
- Evaluation KitYes
- EmbeddedNo
- Secondary AttributesOn-Board LEDs
- REACH SVHCNo SVHC
- RoHS StatusROHS3 Compliant


Product
Brand
Articles
Tools











