Linear Technology/Analog Devices DC687ABOARD DEMO FOR LT3020EDD
Description
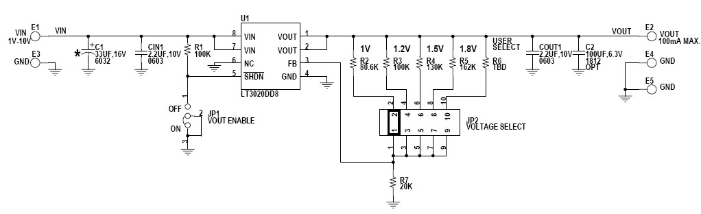
The Analog Devices DC687A-A LT3020EDD Demo Board is a low voltage VLDO linear regulator designed for consumer electronics applications. It has an input voltage range of 1V to 10V and a maximum output current of 100mA. It is a highly efficient and reliable regulator, providing excellent performance and stability. It is ideal for powering small, low-power devices such as sensors, microcontrollers, and other consumer electronics. The board is easy to use and provides a great way to evaluate the performance of the LT3020EDD regulator.
Specifications
Linear Technology/Analog Devices technical specifications, attributes, parameters and parts with similar specifications to Linear Technology/Analog Devices .
- TypeParameter
- Lifecycle StatusPRODUCTION (Last Updated: 1 month ago)
- Factory Lead Time8 Weeks
- Number of Pins0
- Voltage-Input1V~10V
- PackagingBox
- Published2004
- Part StatusActive
- Moisture Sensitivity Level (MSL)1 (Unlimited)
- Current - Output100mA
- Voltage - Output1V
- Utilized IC / PartLT3020
- Supplied ContentsBoard(s)
- Regulator TypePositive Adjustable
- Board TypeFully Populated
- Channels per IC1 - Single
- RoHS StatusROHS3 Compliant
0 Similar Products Remaining
Technical Documents
Associated Products
| Part Number | Manufacturer | Description | Stock | RFQ |
|---|---|---|---|---|
| Analog Devices, Inc. | 0 | RFQ | ||
| Analog Devices, Inc. | IC OPAMP GP 3.6MHZ 20TSSOP | 23 | RFQ | |
| Analog Devices, Inc. | 0 | RFQ |


Product
Brand
Articles
Tools









