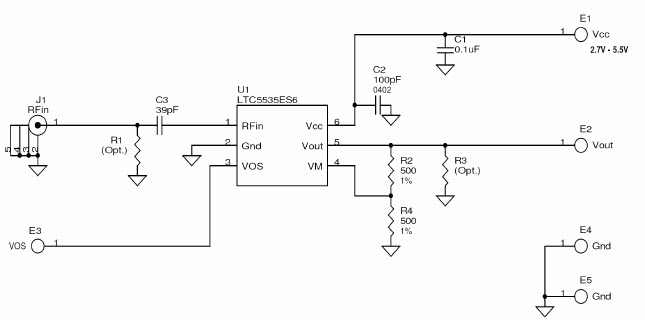
Linear Technology/Analog Devices DC758AEVAL BOARD FOR LTC5535ES6
The Analog Devices DC758A-A Demo Board is a powerful consumer electronics tool designed to help engineers and hobbyists test and develop RF detector circuits. It features the LTC5535ES6, a 7GHz RF detector with a wide output bandwidth, allowing for accurate and reliable measurements. The board also includes a variety of other components, such as a power supply, a voltage regulator, and a variety of connectors. This makes it easy to connect the board to other devices and systems. The board is also designed to be easy to use, with a user-friendly interface and intuitive controls. With its wide range of features and capabilities, the Analog Devices DC758A-A Demo Board is an ideal choice for anyone looking to develop or test RF detector circuits.
- TypeParameter
- Factory Lead Time8 Weeks
- Published2004
- Part StatusActive
- Moisture Sensitivity Level (MSL)1 (Unlimited)
- TypePower Detector
- Frequency300MHz~7GHz
- Base Part NumberLTC5535
- Supplied ContentsBoard(s)
- RoHS StatusROHS3 Compliant
| Part Number | Manufacturer | Description | Stock | RFQ |
|---|---|---|---|---|
| Analog Devices, Inc. | 2420 | RFQ | ||
| Analog Devices | LTC5531 - Precision 300MHz to 7GHz RF Detector with Shutdown and Offset Adjustment | 0 | RFQ | |
| Analog Devices | LTC5531 - Precision 300MHz to 7GHz RF Detector with Shutdown and Offset Adjustment | 59 | RFQ |


Product
Brand
Articles
Tools















