Linear Technology/Analog Devices DC760ABOARD EVAL FOR LT3472EDD
Description
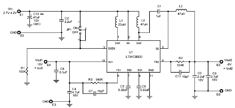
The Analog Devices DC760A-A, LT3472EDD Demo Board, Boost DC/DC Converter is a consumer electronics device designed to provide a regulated output voltage from an input voltage range of 2.7V to 4.2V. It provides two regulated outputs, 15V @ 25mA-45mA and -8V @ 35mA-65mA. This device is ideal for applications such as powering small motors, LEDs, and other low-power electronics. It is a reliable and efficient solution for powering consumer electronics.
Specifications
Linear Technology/Analog Devices technical specifications, attributes, parameters and parts with similar specifications to Linear Technology/Analog Devices .
- TypeParameter
- Factory Lead Time8 Weeks
- Published2004
- Part StatusActive
- Moisture Sensitivity Level (MSL)1 (Unlimited)
- Base Part NumberLT3472
- Voltage - Output15V -8V
- Frequency - Switching1.1MHz
- Utilized IC / PartLT3472
- Supplied ContentsBoard(s)
- Board TypeFully Populated
- Main PurposeDC/DC, Step Up
- Outputs and Type2, Non-Isolated
- Regulator TopologyBoost, Inverting
- RoHS StatusROHS3 Compliant
0 Similar Products Remaining
Technical Documents
Associated Products
| Part Number | Manufacturer | Description | Stock | RFQ |
|---|---|---|---|---|
| Analog Devices, Inc. | 2050 | RFQ | ||
| Analog Devices | LED Driver 6 Segment 5uA Supply Current 6-Pin TSOT-23 T/R | 0 | RFQ | |
| Analog Devices, Inc. | 20 | RFQ | ||
| Analog Devices, Inc. | 0 | RFQ | ||
| Analog Devices, Inc. | IC LED DRIVR WHITE BCKLGT TSOT-6 | 11754 | RFQ | |
| Analog Devices | LED Driver 6 Segment 5uA Supply Current 6-Pin TSOT-23 T/R | 0 | RFQ | |
| Analog Devices | LED Driver 6 Segment 5uA Supply Current 6-Pin TSOT-23 | 100 | RFQ |


Product
Brand
Articles
Tools












