Linear Technology/Analog Devices DC806ABOARD SAR ADC LTC1867
Description
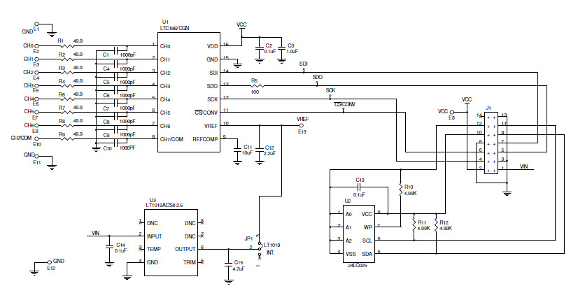
The Analog Devices DC806A-A Demo Board is a powerful and versatile tool for evaluating the performance of the LTC1867 Octal, 16-Bit, 200 KSPS Analog to Digital Converter. This board features a wide range of power management options, including a DC/DC converter, a low dropout regulator, and a linear regulator. It also includes a variety of analog and digital I/O connectors, allowing for easy connection to external devices. The board is designed to provide a comprehensive platform for evaluating the performance of the LTC1867, and is ideal for applications such as data acquisition, signal processing, and instrumentation.
Specifications
Linear Technology/Analog Devices technical specifications, attributes, parameters and parts with similar specifications to Linear Technology/Analog Devices .
- TypeParameter
- Lifecycle StatusPRODUCTION (Last Updated: 4 weeks ago)
- Factory Lead Time8 Weeks
- Number of Pins0
- PackagingBox
- Published2004
- Part StatusActive
- Moisture Sensitivity Level (MSL)1 (Unlimited)
- Operating Supply Voltage5V
- InterfaceSPI, Serial
- Number of Bits16
- Utilized IC / PartLTC1867
- Supplied ContentsBoard(s)
- Data InterfaceMICROWIRE™, Serial, SPI™
- Sampling Rate200 ksps
- Evaluation KitYes
- Sampling Rate (Per Second)200k
- Number of A/D Converters1
- REACH SVHCNo SVHC
- RoHS StatusROHS3 Compliant
0 Similar Products Remaining
Technical Documents
Associated Products
| Part Number | Manufacturer | Description | Stock | RFQ |
|---|---|---|---|---|
| Analog Devices, Inc. | 2400 | RFQ |


Product
Brand
Articles
Tools














