Linear Technology/Analog Devices DC826B-ABOARD EVAL LTC2950
Description
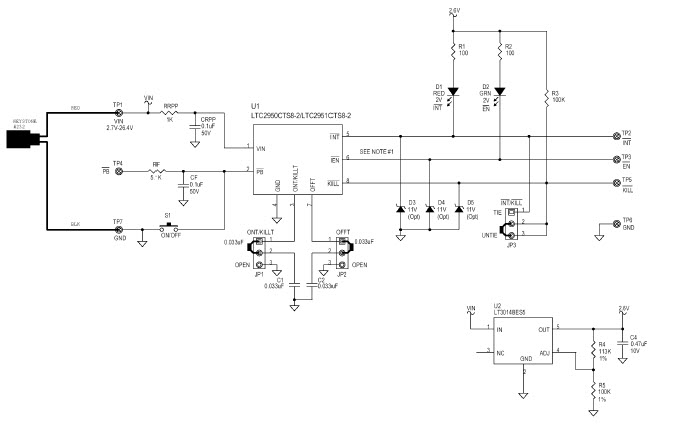
The Analog Devices DC826B-A Demo Board is designed for use with the LTC2950CTS8-2 On/Off Controller. It is a versatile and easy-to-use platform for evaluating the performance of the controller. The board has an input voltage range of 2.7V to 26.4V, making it suitable for a wide range of applications. It also features a variety of connectors and headers for connecting to computers and peripherals. The board is ideal for testing and prototyping applications that require precise control of power.
Specifications
Linear Technology/Analog Devices technical specifications, attributes, parameters and parts with similar specifications to Linear Technology/Analog Devices .
- TypeParameter
- Published2009
- Part StatusObsolete
- Moisture Sensitivity Level (MSL)1 (Unlimited)
- TypePower Management
- Base Part NumberLTC2950
- FunctionPush Button On/Off Controller
- Utilized IC / PartLTC2950-2
- Supplied ContentsBoard(s)
- EmbeddedNo
0 Similar Products Remaining
Technical Documents
Associated Products
| Part Number | Manufacturer | Description | Stock | RFQ |
|---|---|---|---|---|
| Analog Devices, Inc. | 0 | RFQ | ||
| Analog Devices, Inc. | LTC2950 - Push Button On/Off Controlle | 3290 | RFQ | |
| Analog Devices, Inc. | LDO Voltage Regulators LT3014B - 20mA, 3V to 80V Low Dropout Micropower Linear Regulato | 1 | RFQ |


Product
Brand
Articles
Tools












