Linear Technology/Analog Devices DC826C-ADEMO BOARD LTC2950CTS8
Description
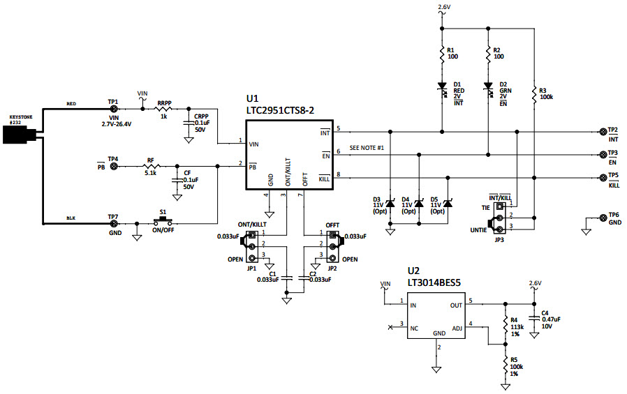
The Analog Devices DC826C-A Demo Board is designed to demonstrate the capabilities of the LTC2950-2 Push-Button On/Off Controller. This board provides a convenient platform for evaluating the controller's features and performance. It includes a push-button switch, a power supply, and a power LED indicator. The board is designed to be used with a computer or other peripheral device, allowing users to easily control the power state of the device. The board is also compatible with a variety of power supplies, making it a versatile and reliable solution for controlling power in a variety of applications.
Specifications
Linear Technology/Analog Devices technical specifications, attributes, parameters and parts with similar specifications to Linear Technology/Analog Devices .
- TypeParameter
- Factory Lead Time8 Weeks
- Lifecycle StatusPRODUCTION (Last Updated: 3 weeks ago)
- Number of Pins0
- Published2011
- Part StatusActive
- Moisture Sensitivity Level (MSL)1 (Unlimited)
- TypePower Management
- Base Part NumberLTC2950
- FunctionPush Button On/Off Controller
- Utilized IC / PartLTC2950-2
- Supplied ContentsBoard(s)
- Evaluation KitYes
- EmbeddedNo
- RoHS StatusROHS3 Compliant
- REACH SVHCNo SVHC
0 Similar Products Remaining
Technical Documents
Associated Products
| Part Number | Manufacturer | Description | Stock | RFQ |
|---|---|---|---|---|
| Analog Devices / Linear Technology | 2 | RFQ | ||
| Analog Devices / Linear Technology | 0 | RFQ |


Product
Brand
Articles
Tools














