Linear Technology/Analog Devices DC871A-CBOARD EVAL FOR LTC3215EDD
Description
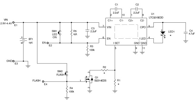
The Analog Devices DC871A-C, LTC3215EDD Demo Board is a low noise, high current LED flash charge pump designed for consumer electronics applications. It has a wide input voltage range of 2.9V-4.4V and is capable of providing up to 1.2A of current for powering LEDs. The board features a LUM (Low Voltage Under-Voltage Lockout) circuit to protect against over-voltage and under-voltage conditions. It also includes a thermal shutdown circuit to protect against overheating. The board is ideal for applications such as LED flashlights, LED displays, and other consumer electronics.
Specifications
Linear Technology/Analog Devices technical specifications, attributes, parameters and parts with similar specifications to Linear Technology/Analog Devices .
- TypeParameter
- Factory Lead Time8 Weeks
- PackagingBox
- Published2005
- Part StatusActive
- Moisture Sensitivity Level (MSL)1 (Unlimited)
- Base Part NumberLTC3215
- Utilized IC / PartLTC3215
- Supplied ContentsBoard(s)
- Outputs and Type1, Non-Isolated
- RoHS StatusROHS3 Compliant
0 Similar Products Remaining
Technical Documents
Associated Products
| Part Number | Manufacturer | Description | Stock | RFQ |
|---|---|---|---|---|
| Analog Devices, Inc. | 0 | RFQ |


Product
Brand
Articles
Tools













