Linear Technology/Analog Devices DC875BBOARD DEMO FOR LTC3454EDD
Description
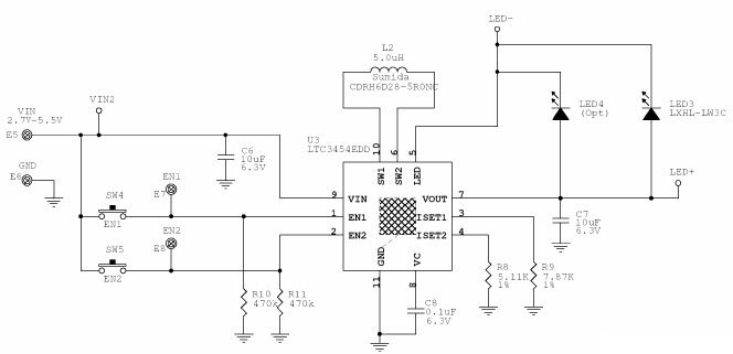
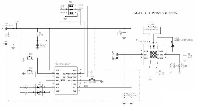
The Analog Devices DC875B-B, LTC3454EDD Demo Board is a synchronous buck-boost LED driver small footprint solution designed for consumer electronics applications. It features a wide input voltage range of 4.5V to 42V, and can deliver up to 3A of continuous output current. The board also includes a high-efficiency, low-noise, and low-EMI synchronous buck-boost converter, as well as a high-side current sense amplifier and a low-side current sense amplifier. The board also includes a wide range of protection features, such as over-voltage, over-current, and short-circuit protection. This board is ideal for applications such as LED lighting, automotive, and industrial applications.
Specifications
Linear Technology/Analog Devices technical specifications, attributes, parameters and parts with similar specifications to Linear Technology/Analog Devices .
- TypeParameter
- Lifecycle StatusPRODUCTION (Last Updated: 1 month ago)
- Factory Lead Time8 Weeks
- Number of Pins0
- PackagingBox
- Part StatusActive
- Moisture Sensitivity Level (MSL)1 (Unlimited)
- Utilized IC / PartLTC3454
- Supplied ContentsBoard(s)
- Outputs and Type1, Non-Isolated
- FeaturesDimmable
- RoHS StatusROHS3 Compliant
0 Similar Products Remaining
Technical Documents


Product
Brand
Articles
Tools










