Linear Technology/Analog Devices DC915ABOARD EVAL FOR LT3466EDD
Description
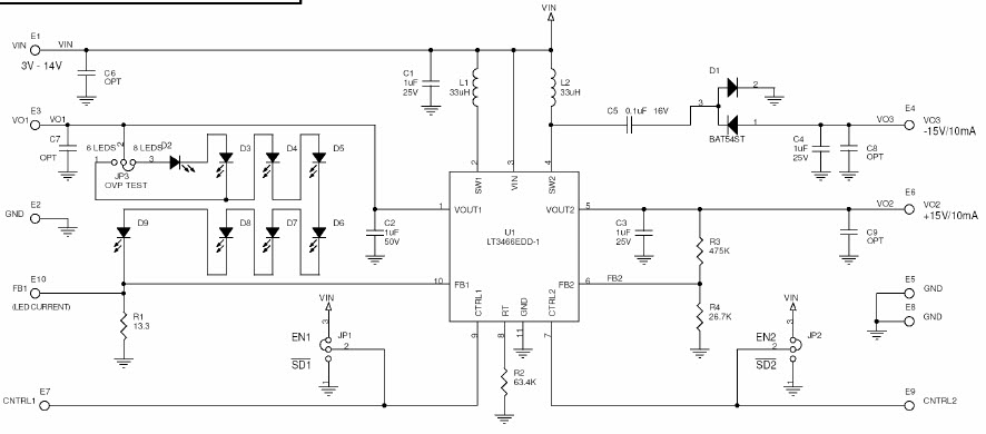
The Analog Devices DC915A-A Demonstration Board is a versatile platform for evaluating the LT3466-1 step-up converter, a high efficiency white LED driver. This board is designed for automotive and transportation applications, and is capable of driving up to four white LEDs from a single cell Li-Ion battery. The board features a wide input voltage range of 2.7V to 5.5V, and can provide up to 1.2A of output current. The board also includes a power switch, current sense resistor, and a thermal shutdown circuit for protection. The board is designed to be easy to use and provides a great way to evaluate the performance of the LT3466-1 step-up converter.
Specifications
Linear Technology/Analog Devices technical specifications, attributes, parameters and parts with similar specifications to Linear Technology/Analog Devices .
- TypeParameter
- Factory Lead Time8 Weeks
- PackagingBox
- Published2005
- Part StatusActive
- Moisture Sensitivity Level (MSL)1 (Unlimited)
- Base Part NumberLT3466
- Utilized IC / PartLT3466-1
- Supplied ContentsBoard(s)
- Outputs and Type3, Non-Isolated
- RoHS StatusROHS3 Compliant
0 Similar Products Remaining
Technical Documents


Product
Brand
Articles
Tools









