Maxim MAX17597FBEVKIT#Power Management IC Development Tools Evaluation kit for Universal AC/DC and Isolated DC/DC Flyback controller
Description
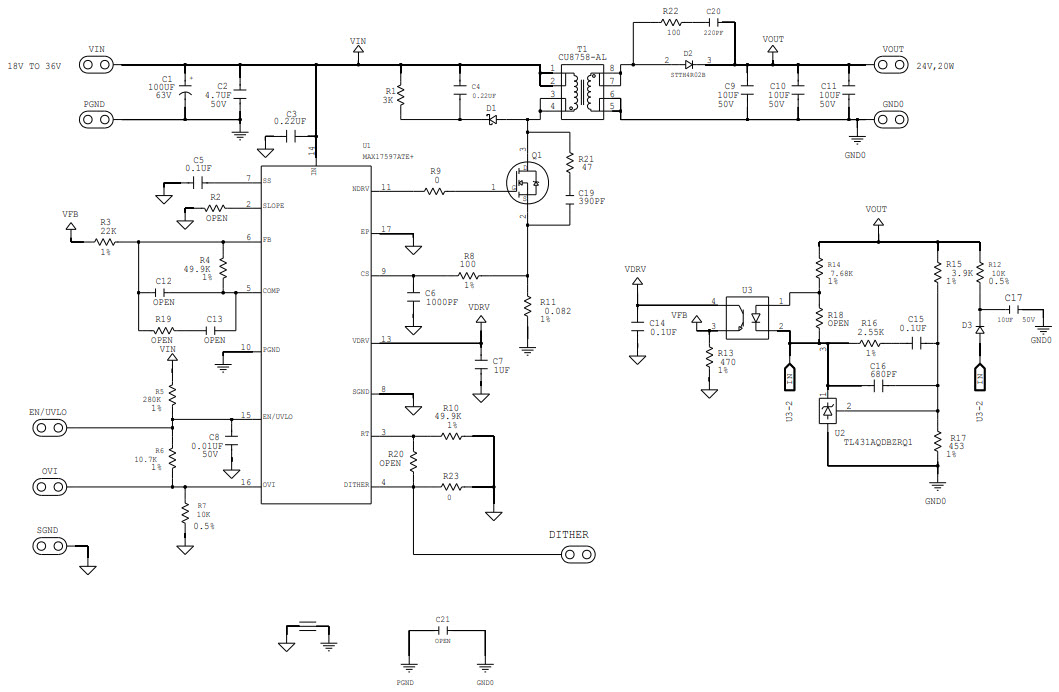
The MAX17597FBEVKIT-FBEVKIT# is an evaluation kit for the MAX17597 Peak-Current-Mode Flyback Regulator, a power management IC from Maxim Integrated. This kit includes a MAX17597FBEVKIT# board, a MAX17597FBEV# IC, and all the necessary components to evaluate the performance of the MAX17597. The board is designed to provide a simple and easy way to evaluate the features of the MAX17597, including its peak-current-mode flyback regulator, adjustable output voltage, and adjustable switching frequency. The kit also includes a USB-to-I2C interface board, which allows users to easily program and monitor the MAX17597. The MAX17597FBEVKIT-FBEVKIT# is an ideal tool for engineers and designers who need to evaluate the performance of the MAX17597.


Product
Brand
Articles
Tools








