Maxim Integrated MAX11156EVSYS#Data Conversion IC Development Tools Eval kit for 18b 500ksps Bipolar ADC
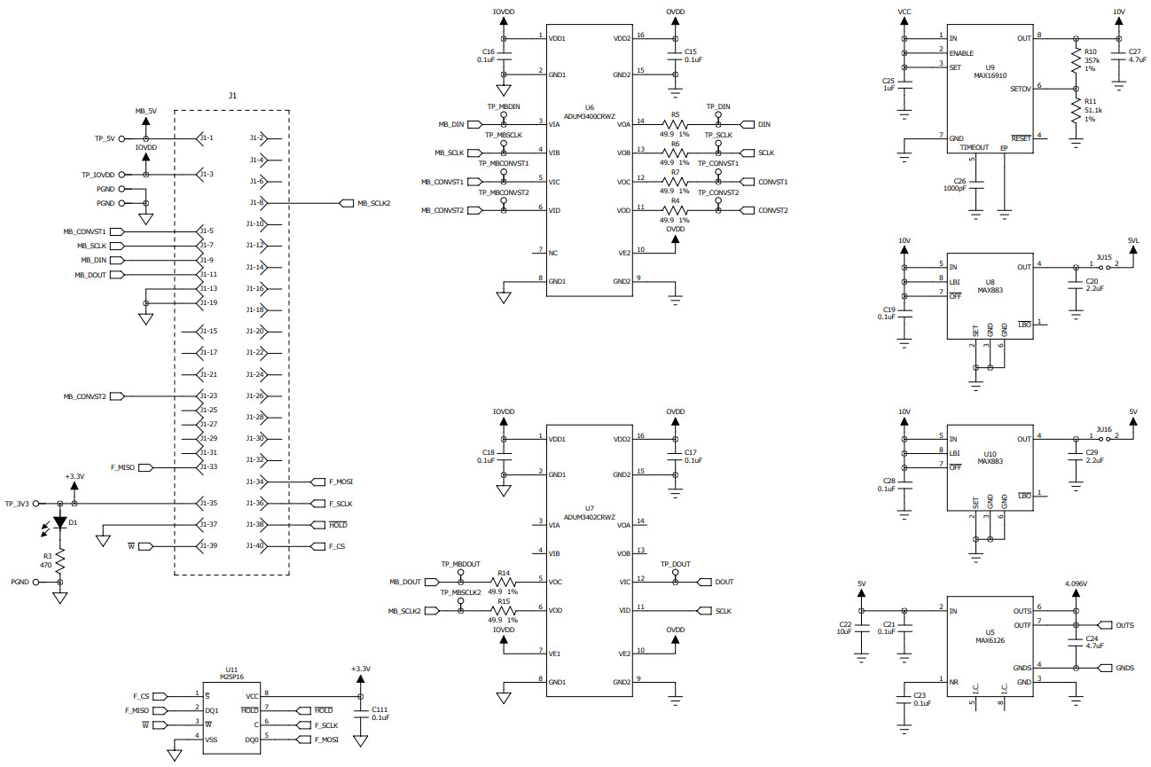
The MAX11156EVSYS-EVSYS# Evaluation System for MAX11156 18-Bit, 500ksps, ±5V SAR ADC with Internal Reference, Instrumentation and Measurement Amplifier is a complete evaluation system for the MAX11156 18-bit, 500ksps, ±5V SAR ADC with internal reference, instrumentation and measurement amplifier. The evaluation system includes a MAX11156EVSYS# evaluation board, a MAX11156EVSYS# software package, and a MAX11156EVSYS# user guide. The evaluation board provides a complete platform for evaluating the performance of the MAX11156 ADC. The evaluation board includes a MAX11156 ADC, a MAX11156 reference, a MAX11156 instrumentation amplifier, and a MAX11156 measurement amplifier. The evaluation board also includes a USB interface for connecting to a PC, and a power supply for powering the board. The evaluation software package provides a graphical user interface for configuring and testing the MAX11156 ADC. The user guide provides detailed instructions for setting up and using the evaluation system.
- TypeParameter
- Factory Lead Time6 Weeks
- PackagingBox
- Published2013
- Part StatusActive
- Moisture Sensitivity Level (MSL)1 (Unlimited)
- InterfaceSPI, Serial
- Number of Bits18
- Utilized IC / PartMAX11156
- Supplied ContentsBoard(s)
- Data InterfaceDSP, MICROWIRE™, QSPI™, Serial, SPI™
- Sampling Rate500 ksps
- Evaluation KitYes
- Sampling Rate (Per Second)500k
- Number of A/D Converters2
- Input Range±5V
- Power (Typ) @ Conditions38.5mW @ 500kSPS
- RoHS StatusROHS3 Compliant
| Part Number | Manufacturer | Description | Stock | RFQ |
|---|---|---|---|---|
| Analog Devices Inc. | ANALOG DEVICES ADUM3400CRWZ Digital Isolator, Quad, 4, 32 ns, 2.7 V, 5.5 V, SOIC, 16 Pins | 3626 | RFQ | |
| Analog Devices Inc. | DGTL ISO 2500VRMS 4CH GP 16SOIC | 281 | BUY | |
| Maxim Integrated | LDO Regulator Pos 1.25V to 5V2.5V 1A 16-Pin TSSOP EP | 20 | BUY | |
| Maxim Integrated | 432 | RFQ | ||
| Maxim Integrated | LDO Regulator Pos 1.25V to 5V5V 1A 16-Pin TSSOP EP | 667 | RFQ |


Product
Brand
Articles
Tools
















