Maxim Integrated MAX11214EVKIT#Data Conversion IC Development Tools MAX11214 Eval Kit
Description
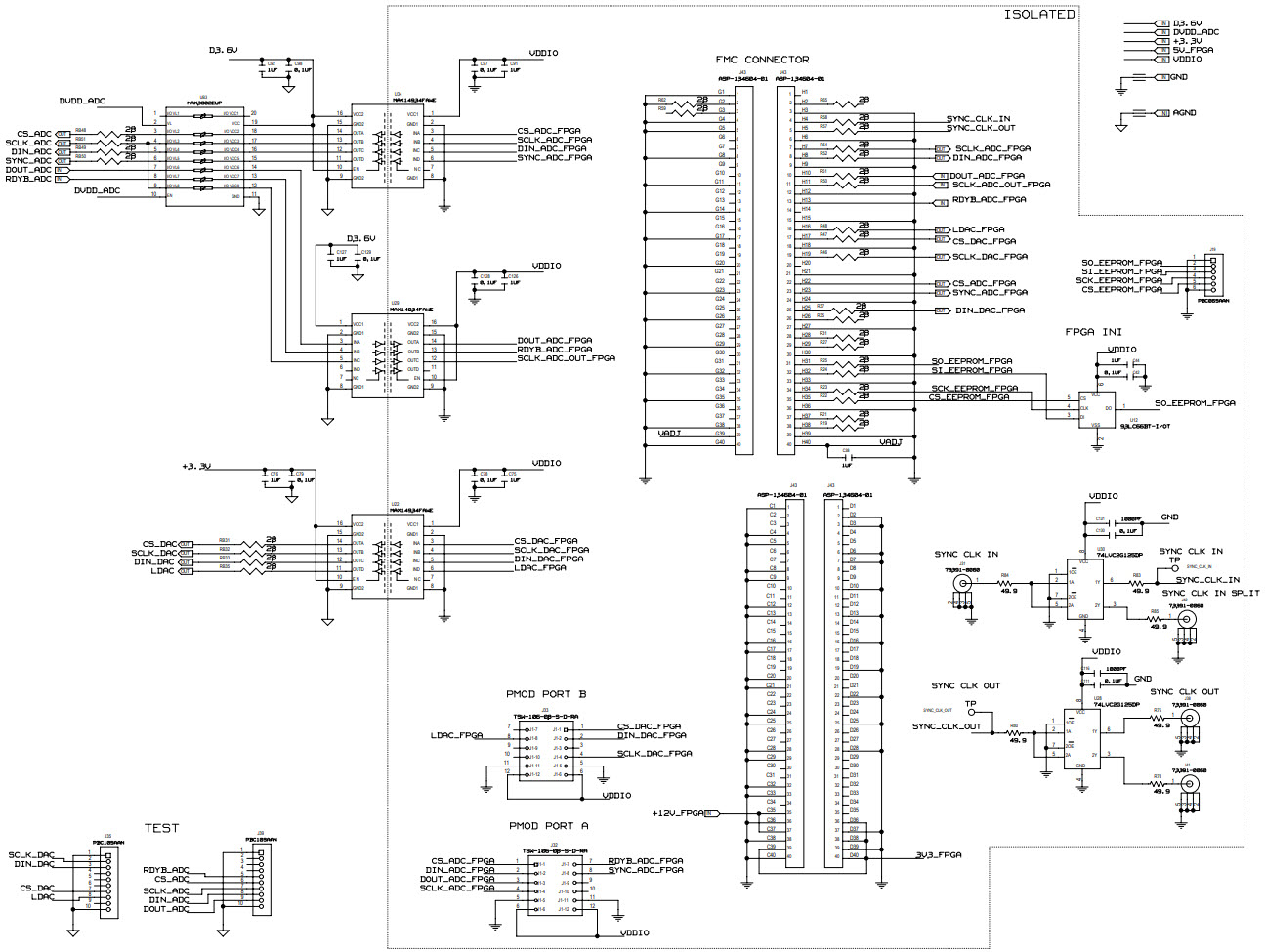
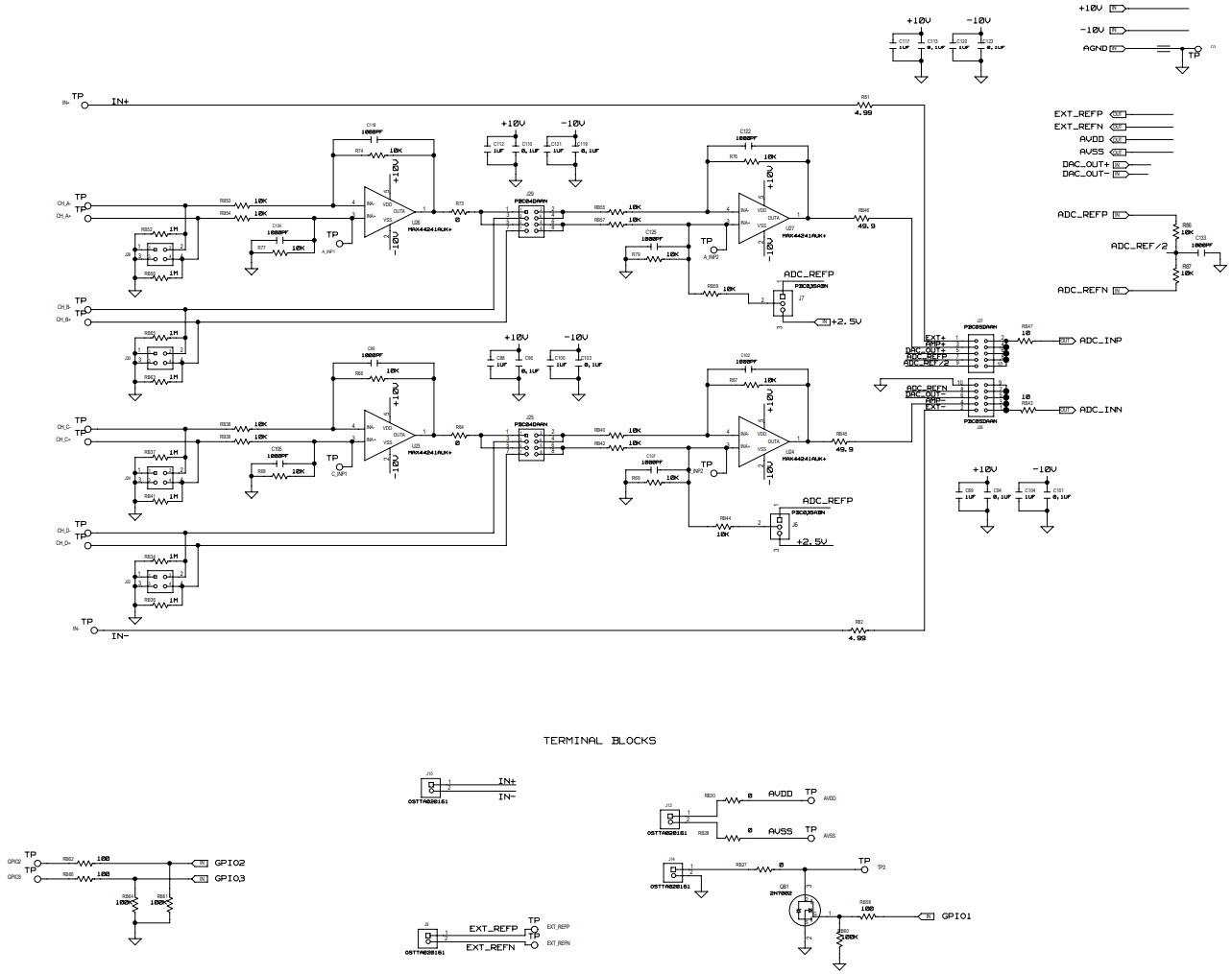
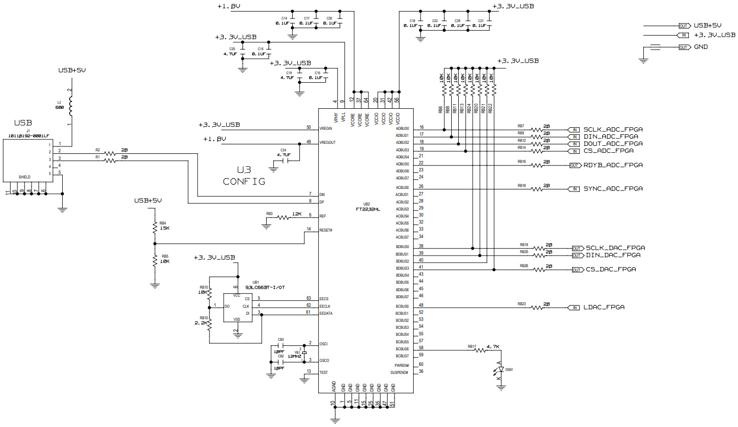
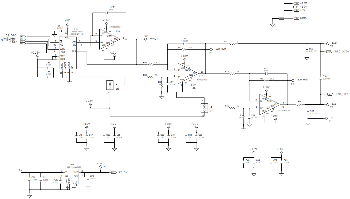
The MAX11214EVKIT# Evaluation Kit from Maxim Integrated is designed to evaluate the MAX11214 24-Bit, 5mW, 140dB SNR, 32ksps Delta-Sigma ADC, Instrumentation and Measurement. This kit includes a MAX11214 evaluation board, a USB-to-I2C interface board, and a USB cable. The evaluation board features a MAX11214 ADC, a MAX11214EVM-PDK daughter board, and a MAX11214EVM-PDK daughter board. The USB-to-I2C interface board allows for easy connection to a PC for programming and data acquisition. The kit also includes a comprehensive set of software tools for evaluation, including a GUI, example code, and a library of functions. The MAX11214EVKIT# Evaluation Kit is an ideal solution for evaluating the performance of the MAX11214 ADC.
Specifications
Maxim Integrated technical specifications, attributes, parameters and parts with similar specifications to Maxim Integrated .
- TypeParameter
- Factory Lead Time6 Weeks
- PackagingBox
- Published2015
- Part StatusActive
- Moisture Sensitivity Level (MSL)1 (Unlimited)
- Max Operating Temperature85°C
- Min Operating Temperature-40°C
- Operating Supply Voltage12V
- InterfaceSPI, USB
- Operating Supply Current500mA
- Number of Bits24
- Utilized IC / PartMAX11214
- Supplied ContentsBoard(s)
- Data InterfaceSPI
- Sampling Rate64 ksps
- Evaluation KitYes
- Sampling Rate (Per Second)64k
- Number of A/D Converters1
- Input Range±VREF
- Power (Typ) @ Conditions5mW @ 64kSPS
- REACH SVHCUnknown
- RoHS StatusROHS3 Compliant
0 Similar Products Remaining
Technical Documents
Associated Products
| Part Number | Manufacturer | Description | Stock | RFQ |
|---|---|---|---|---|
| Microchip Technology | MICROCHIP 93LC66BT-I/OT EEPROM, Microwire, 4 Kbit, 256 x 16bit, 2 MHz, Serial Microwire, SOT-23, 6 Pins | 5000 | RFQ | |
| Maxim Integrated | 7566 | RFQ | ||
| Maxim Integrated | 0 | RFQ | ||
| Maxim Integrated | Analog Circuit, 1 Func, BICMOS, PDSO10, 3 X 3 MM, ROHS COMPLIANT, TDFN-10 | 5 | RFQ |


Product
Brand
Articles
Tools



























