Maxim Integrated MAX11270EVKIT#EVALUATION KIT FOR MAX1127
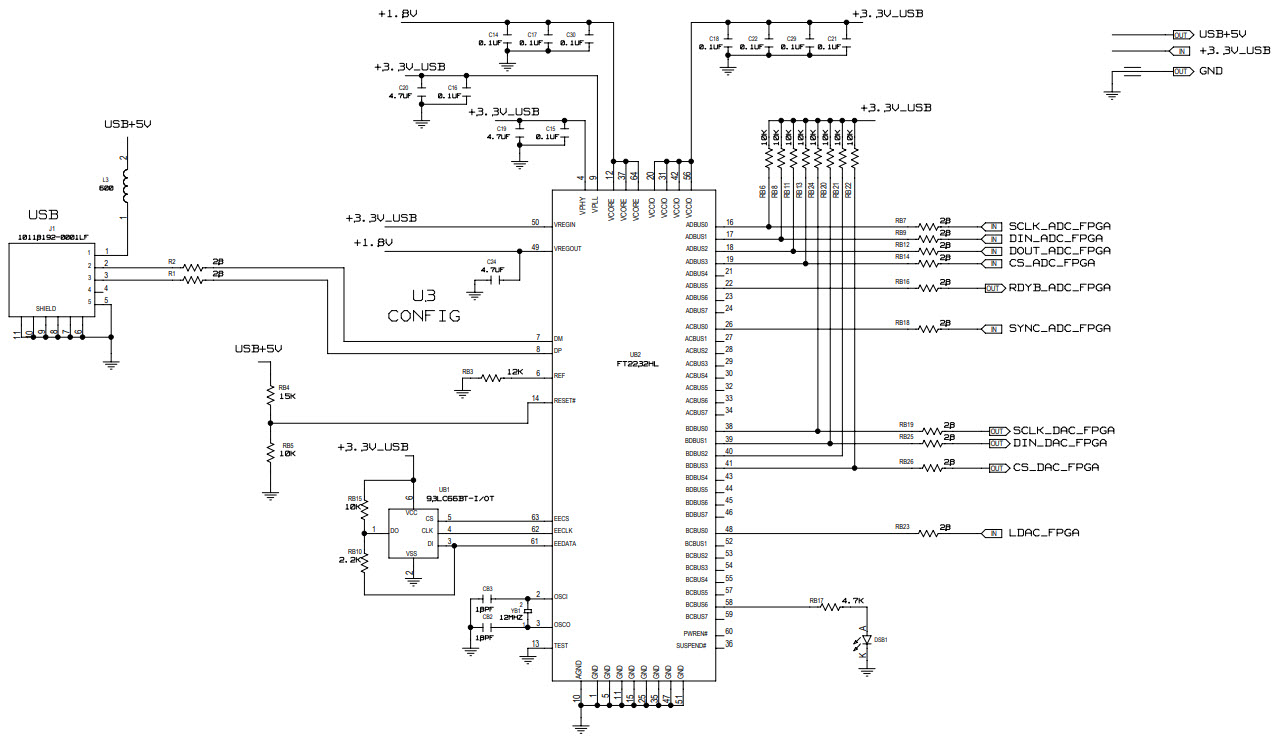
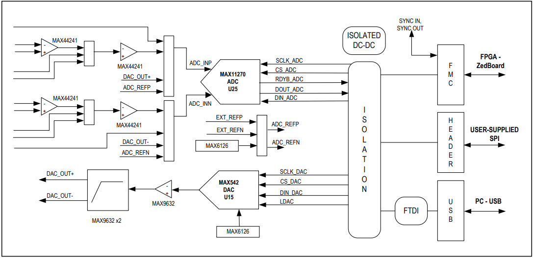
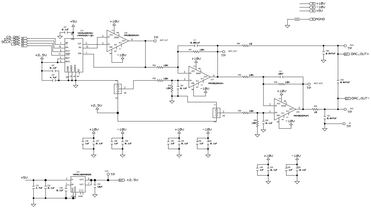
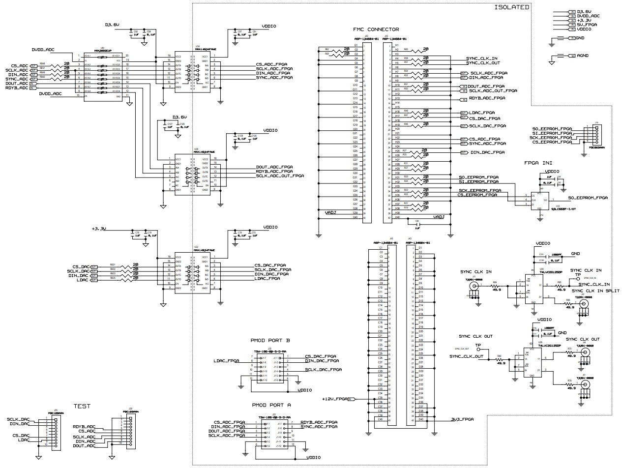
The MAX11270EVKIT-EVKIT# is an evaluation kit for the MAX11270 24-Bit, 64ksps Delta-Sigma ADC with Integrated PGA, Instrumentation and Measurement Amplifier. This kit provides a complete platform for evaluating the performance of the MAX11270 ADC. It includes a MAX11270 evaluation board, a USB-to-I2C interface board, and a USB cable. The evaluation board features a MAX11270 ADC, a precision voltage reference, and a low-noise power supply. The USB-to-I2C interface board allows for easy connection to a PC for programming and data acquisition. The kit also includes a comprehensive set of software tools for configuring and testing the MAX11270 ADC. The MAX11270EVKIT-EVKIT# is an ideal solution for evaluating the performance of the MAX11270 ADC.
- TypeParameter
- Factory Lead Time6 Weeks
- PackagingBox
- Published2015
- Part StatusActive
- Moisture Sensitivity Level (MSL)1 (Unlimited)
- Number of Bits24
- Utilized IC / PartMAX11270
- Supplied ContentsBoard(s)
- Data InterfaceSPI
- Sampling Rate64 ksps
- Evaluation KitYes
- Sampling Rate (Per Second)64k
- Number of A/D Converters1
- Input Range±VREF
- Power (Typ) @ Conditions10mW @ 64kSPS
- REACH SVHCUnknown
- RoHS StatusROHS3 Compliant
| Part Number | Manufacturer | Description | Stock | RFQ |
|---|---|---|---|---|
| Microchip Technology | MICROCHIP 93LC66BT-I/OT EEPROM, Microwire, 4 Kbit, 256 x 16bit, 2 MHz, Serial Microwire, SOT-23, 6 Pins | 5000 | RFQ | |
| Maxim Integrated | 7566 | RFQ | ||
| Maxim Integrated | 0 | RFQ | ||
| Maxim Integrated | Analog Circuit, 1 Func, BICMOS, PDSO10, 3 X 3 MM, ROHS COMPLIANT, TDFN-10 | 5 | RFQ |


Product
Brand
Articles
Tools





























