Maxim Integrated MAX12931BWEVKIT#EVAL KIT MAX12931
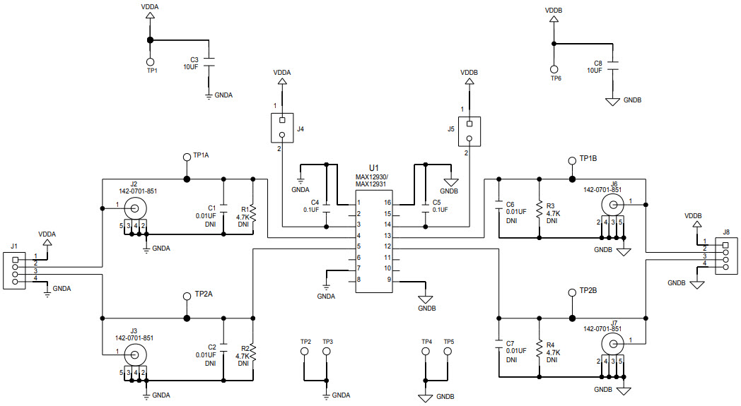
The MAX12931BWEVKIT-BWEVKIT# is a wide-body evaluation kit for the MAX12931 2-Channel, Low-Power, 5kVRMS Digital Isolator, Power Management IC. This evaluation kit is designed to provide a platform for evaluating the performance of the MAX12931 IC. The kit includes two boards, one for the power supply and one for the evaluation board. The power supply board includes a DC/DC converter, a voltage regulator, and a power switch. The evaluation board includes two MAX12931 ICs, two optocouplers, two LEDs, and two push buttons. The kit also includes a USB cable, a power supply, and a user guide. The user guide provides detailed instructions on how to set up and use the evaluation kit. The MAX12931BWEVKIT-BWEVKIT# is an ideal tool for evaluating the performance of the MAX12931 IC.
- TypeParameter
- Factory Lead Time6 Weeks
- Published2016
- Part StatusActive
- Moisture Sensitivity Level (MSL)3 (168 Hours)
- TypeInterface
- FunctionDigital Isolator
- Utilized IC / PartMAX12931
- Supplied ContentsBoard(s)
- Evaluation KitYes
- Primary Attributes2-Channel (Dual)
- REACH SVHCNo SVHC


Product
Brand
Articles
Tools













