Maxim Integrated MAX1300AEVKIT#Data Conversion IC Development Tools MAX1300 Eval Kit
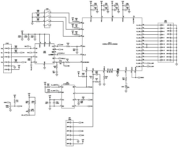
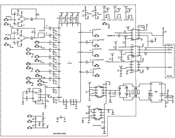
The MAX1300AEVKIT-AEVKIT# is an evaluation kit for the MAX1300A 16-bit, 115KSPS, 4CH/8CH ADC for industrial control, instrumentation and measurement. It is designed to provide a comprehensive platform for evaluating the performance of the MAX1300A ADC. The kit includes a MAX1300A evaluation board, a MAX1300A daughter board, a MAX1300A reference board, and a MAX1300A software package. The evaluation board provides a complete system for evaluating the performance of the MAX1300A ADC, including a power supply, a signal generator, and a data acquisition system. The daughter board provides a convenient way to connect the MAX1300A ADC to the evaluation board. The reference board provides a reference voltage for the ADC. The software package provides a graphical user interface for configuring and controlling the MAX1300A ADC. The MAX1300AEVKIT-AEVKIT# is an ideal tool for evaluating the performance of the MAX1300A ADC for industrial control, instrumentation and measurement applications.
- TypeParameter
- Factory Lead Time6 Weeks
- PackagingTray
- Published2012
- Part StatusActive
- Moisture Sensitivity Level (MSL)1 (Unlimited)
- Max Operating Temperature85°C
- Min Operating Temperature-40°C
- Operating Supply Voltage5.25V
- InterfaceSPI, Serial
- Operating Supply Current1.3mA
- Number of Bits16
- Utilized IC / PartMAX1300A
- Supplied ContentsBoard(s)
- Data InterfaceSPI
- Sampling Rate115 ksps
- Evaluation KitYes
- Sampling Rate (Per Second)115k
- Number of A/D Converters1
- Radiation HardeningNo
- RoHS StatusROHS3 Compliant
| Part Number | Manufacturer | Description | Stock | RFQ |
|---|---|---|---|---|
| Maxim Integrated | IC, TRANSFORMER H-BRIDGE DRIVER 1A 8-SOIC - More Details | 300 | RFQ | |
| Maxim Integrated | 432 | RFQ | ||
| Maxim Integrated | IC REG BOOST ADJ/PROG 0.2A 8UMAX | 74 | RFQ |


Product
Brand
Articles
Tools
















