Maxim Integrated MAX14432FSEVKIT#EVAL KIT OPTO ISO 3.75KV
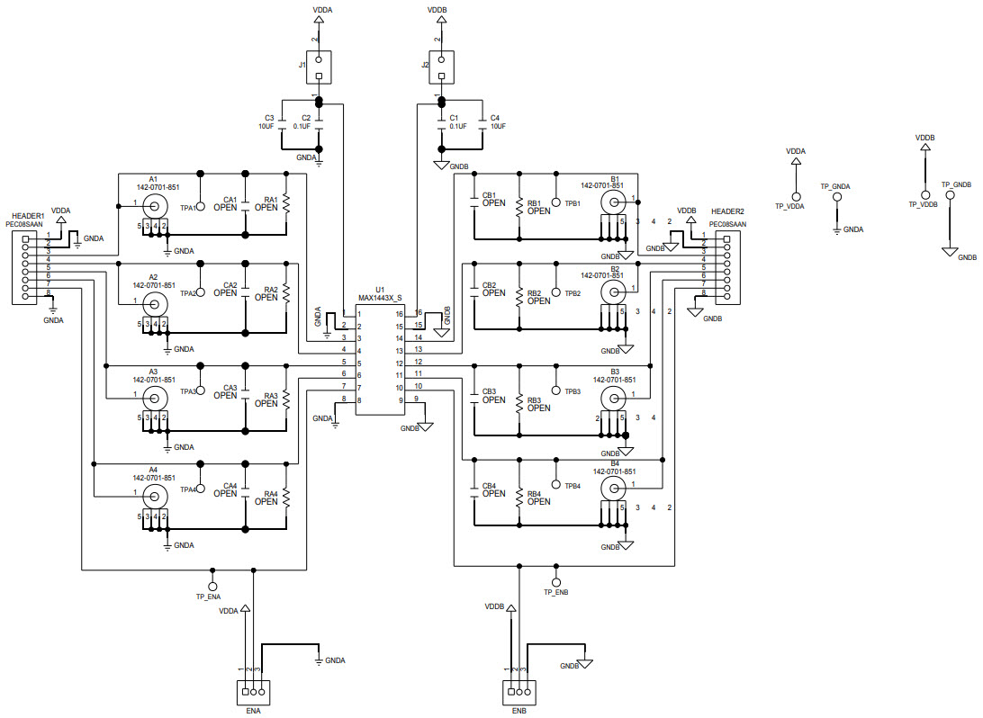
The MAX14432FSEVKIT-FSEVKIT# Evaluation Kit from Maxim Integrated is designed to evaluate the MAX14432 4-Channel, Fast, Low-Power, 3.75kV RMS Digital Isolator, Power Management IC. This evaluation kit includes a MAX14432FSEVKIT# board, a MAX14432FSEVKIT#-A board, and a MAX14432FSEVKIT#-B board. The MAX14432FSEVKIT# board is a 4-channel, fast, low-power, 3.75kV RMS digital isolator, power management IC. It features a wide operating temperature range of -40°C to +85°C, and a low power consumption of only 1.2 mW per channel. The MAX14432FSEVKIT#-A board is a 4-channel, fast, low-power, 3.75kV RMS digital isolator, power management IC. It features a wide operating temperature range of -40°C to +85°C, and a low power consumption of only 1.2 mW per channel. The MAX14432FSEVKIT#-B board is a 4-channel, fast, low-power, 3.75kV RMS digital isolator, power management IC. It features a wide operating temperature range of -40°C to +85°C, and a low power consumption of only 1.2 mW per channel. The MAX14432FSEVKIT# Evaluation Kit is ideal for evaluating the performance of the MAX14432 4-Channel, Fast, Low-Power, 3.75kV RMS Digital Isolator, Power Management IC.
- TypeParameter
- Factory Lead Time6 Weeks
- Part StatusActive
- Moisture Sensitivity Level (MSL)3 (168 Hours)
- TypeInterface
- FunctionDigital Isolator
- Utilized IC / PartMAX14432
- Supplied ContentsBoard(s)
- Primary Attributes4-Channel (Quad)
- Secondary AttributesOn-Board Test Points
- RoHS StatusROHS3 Compliant
| Part Number | Manufacturer | Description | Stock | RFQ |
|---|---|---|---|---|
| Analog Devices, Inc. | 0 | RFQ |


Product
Brand
Articles
Tools













