Maxim Integrated MAX14775EEVKIT#EVAL BOARD MAX14775E MAX14776E
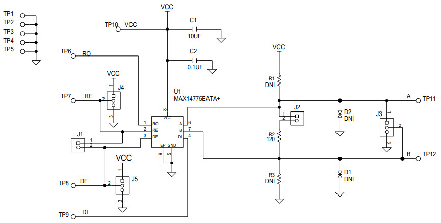
The MAX14775EEVKIT-EEVKIT# is an evaluation kit for the MAX14776E ±65V Fault Protected 500Kbps/20Mbps Half-Duplex RS-485/RS-422 Transceiver. This kit is designed for industrial automation, automotive, and medical applications. It includes a MAX14776E evaluation board, a MAX14776E-KIT# daughter board, and a MAX14776E-EVKIT# daughter board. The MAX14776E evaluation board features a MAX14776E transceiver, a MAX14776E-KIT# daughter board, and a MAX14776E-EVKIT# daughter board. The MAX14776E-KIT# daughter board provides a convenient way to evaluate the MAX14776E transceiver in a variety of applications. The MAX14776E-EVKIT# daughter board provides a convenient way to evaluate the MAX14776E transceiver in a variety of applications. The kit also includes a USB cable, a power supply, and a user guide.
- TypeParameter
- Factory Lead Time6 Weeks
- Published2012
- Part StatusActive
- Moisture Sensitivity Level (MSL)1 (Unlimited)
- TypeInterface
- Base Part NumberMAX14775
- FunctionTransceiver, RS-422, RS-485
- Utilized IC / PartMAX14775E, MAX14776E
- Supplied ContentsBoard(s)
- Secondary AttributesHalf-Duplex
- RoHS StatusROHS3 Compliant
| Part Number | Manufacturer | Description | Stock | RFQ |
|---|---|---|---|---|
| Texas Instruments | IC VREF SERIES 1.25V SOT23-3 | 500 | BUY |


Product
Brand
Articles
Tools












