Maxim Integrated MAX14840PMB1#Interface Development Tools MAX14840PMB1 Peripheral Module
Description
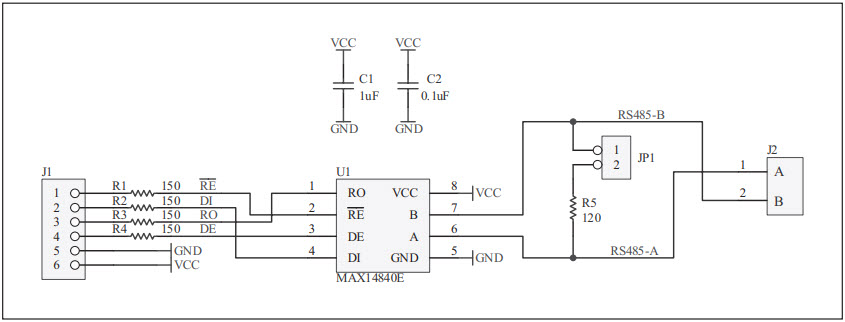
The MAX14840PMB1-PMB1#, MAX14840PMB1# Peripheral Module is designed for use with the MAX14840 40Mbps, +3.3V, RS-485 Half-Duplex Transceiver Communications and Telecom IC. This module provides a convenient platform for evaluating the MAX14840 IC and its features. It includes a MAX14840 IC, a MAX1483E RS-485 transceiver, and a MAX1483E RS-485 transceiver. The module also includes a power supply, a USB-to-RS-485 converter, and a USB-to-RS-232 converter. The module is designed to be used with a PC or laptop, and it is compatible with Windows, Linux, and Mac OS X operating systems. The module is ideal for applications such as industrial automation, building automation, and medical equipment.
Specifications
Maxim Integrated technical specifications, attributes, parameters and parts with similar specifications to Maxim Integrated .
- TypeParameter
- Factory Lead Time6 Weeks
- Package / CaseModule
- Published2012
- Part StatusActive
- Moisture Sensitivity Level (MSL)1 (Unlimited)
- TypeInterface
- Max Operating Temperature125°C
- Min Operating Temperature-40°C
- Base Part NumberMAX14840
- FunctionTransceiver, RS-485
- Operating Supply Voltage3.3V
- InterfaceUART
- Max Supply Voltage3.6V
- Min Supply Voltage3V
- Operating Supply Current1.5mA
- Min Input Voltage3V
- Max Input Voltage3.6V
- Utilized IC / PartMAX14840E
- Supplied ContentsBoard(s)
- Evaluation KitYes
- Height30mm
- Length297mm
- Width210mm
- RoHS StatusROHS3 Compliant
0 Similar Products Remaining


Product
Brand
Articles
Tools












