Maxim Integrated MAX15026CEVKIT+EVAL KIT MAX15026C (LOW-COST, SM
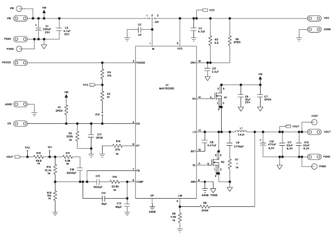
The Maxim Integrated MAX15026CEVKIT+ is an evaluation kit for the MAX15026 1.5V DC to DC single output power supply for Ethernet router and Ethernet switch, communications and telecom applications. This kit includes a MAX15026CEVKIT+ board, a MAX15026 evaluation board, and a MAX15026 evaluation board with a MAX15026CEVKIT+ board. The MAX15026CEVKIT+ board features a wide input voltage range of 4.5V to 28V, a wide output voltage range of 0.8V to 1.5V, and a maximum output current of 1.5A. It also includes a power-good indicator, an enable pin, and a soft-start pin. The MAX15026 evaluation board includes a MAX15026CEVKIT+ board, a MAX15026 evaluation board, and a MAX15026 evaluation board with a MAX15026CEVKIT+ board. The MAX15026 evaluation board features a wide input voltage range of 4.5V to 28V, a wide output voltage range of 0.8V to 1.5V, and a maximum output current of 1.5A. It also includes a power-good indicator, an enable pin, and a soft-start pin. The MAX15026CEVKIT+ is ideal for evaluating the MAX15026 1.5V DC to DC single output power supply for Ethernet router and Ethernet switch, communications and telecom applications.
- TypeParameter
- Factory Lead Time6 Weeks
- Part StatusActive
- Moisture Sensitivity Level (MSL)1 (Unlimited)
- RoHS StatusNon-RoHS Compliant


Product
Brand
Articles
Tools







