Maxim Integrated MAX15041EVKIT+KIT EVAL MAX15041ETE
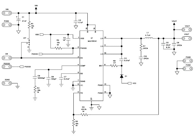
The MAX15041EVKIT+ Evaluation Kit from Maxim Integrated is a complete evaluation platform for the MAX15041 3.3V DC to DC single output power supply for consumer electronics. This kit includes a MAX15041EVKIT+ board, a MAX15041EVKIT+ adapter board, and a USB cable. The MAX15041EVKIT+ board features a MAX15041 3.3V DC to DC single output power supply, a MAX15041EVKIT+ adapter board, and a USB cable. The MAX15041EVKIT+ adapter board allows the user to connect the MAX15041EVKIT+ board to a variety of consumer electronics devices. The USB cable allows the user to connect the MAX15041EVKIT+ board to a PC for programming and monitoring. The MAX15041EVKIT+ board also includes a variety of test points and jumpers for easy evaluation of the MAX15041 3.3V DC to DC single output power supply. The MAX15041EVKIT+ Evaluation Kit is an ideal solution for evaluating the MAX15041 3.3V DC to DC single output power supply for consumer electronics.
- TypeParameter
- Factory Lead Time6 Weeks
- PackagingBulk
- Published2008
- Part StatusActive
- Moisture Sensitivity Level (MSL)1 (Unlimited)
- Max Output Current3A
- Max Supply Voltage28V
- Min Supply Voltage4.5V
- Max Output Voltage3.3V
- Voltage - Output3.3V
- Min Input Voltage4.5V
- Frequency - Switching350kHz
- Max Input Voltage28V
- Utilized IC / PartMAX15041
- Supplied ContentsBoard(s)
- Evaluation KitYes
- Board TypeFully Populated
- Main PurposeDC/DC, Step Down
- Outputs and Type1, Non-Isolated
- Regulator TopologyBuck
- Height30mm
- Length297mm
- Width210mm
- Radiation HardeningNo
- RoHS StatusROHS3 Compliant
| Part Number | Manufacturer | Description | Stock | RFQ |
|---|---|---|---|---|
| Texas Instruments | ALVC/VCX/A SERIES, QUAD 4-BIT DRIVER, TRUE OUTPUT, PDSO48, TSSOP-48 | 25 | RFQ |


Product
Brand
Articles
Tools











