Maxim Integrated MAX15046BEVKIT+Power Management IC Development Tools MAX15046B Eval Kit
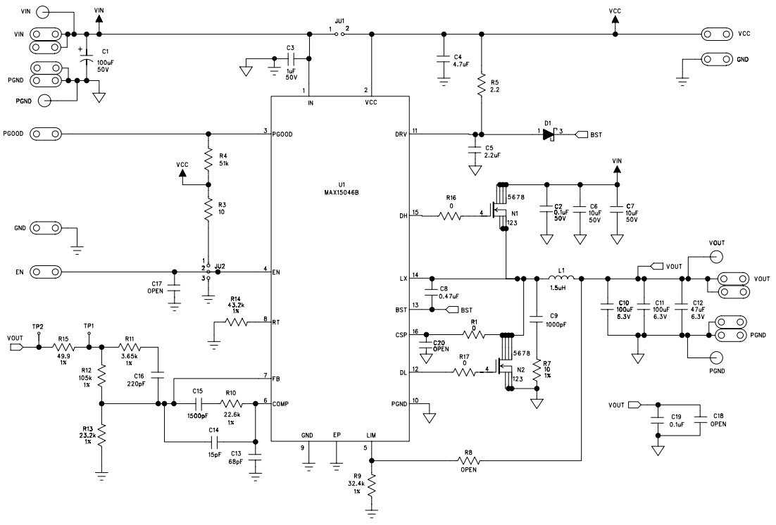
The MAX15046BEVKIT+ is an evaluation kit for the MAX15046B 40V, High-Performance Synchronous Buck Controller from Maxim Integrated. This kit provides a complete platform for evaluating the features and performance of the MAX15046B. It includes a fully assembled and tested circuit board, a USB-based graphical user interface (GUI) software, and a comprehensive set of documentation. The kit is designed to provide a simple and easy-to-use platform for evaluating the MAX15046B in a variety of applications, including communications and telecom. The kit includes a wide range of features, such as adjustable output voltage, adjustable switching frequency, adjustable soft-start time, and adjustable current limit. The kit also includes a comprehensive set of documentation, including a user guide, application notes, and design files. The MAX15046BEVKIT+ is an ideal platform for evaluating the features and performance of the MAX15046B in communications and telecom applications.
- TypeParameter
- Factory Lead Time6 Weeks
- Published2009
- Part StatusActive
- Moisture Sensitivity Level (MSL)1 (Unlimited)
- Base Part NumberMAX15046
- Max Output Current10A
- Max Supply Voltage40V
- Min Supply Voltage4.5V
- Max Output Voltage3.3V
- Voltage - Output3.3V
- Min Input Voltage5V
- Frequency - Switching350kHz
- Max Input Voltage40V
- Utilized IC / PartMAX15046B
- Supplied ContentsBoard(s)
- Evaluation KitYes
- Board TypeFully Populated
- Main PurposeDC/DC, Step Down
- Outputs and Type1, Non-Isolated
- Regulator TopologyBuck
- Height30mm
- Length297mm
- Width210mm
- Radiation HardeningNo
- RoHS StatusROHS3 Compliant


Product
Brand
Articles
Tools












