Maxim Integrated MAX15062AEVKIT#
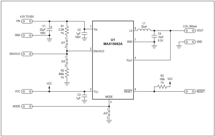
The MAX15062AEVKIT-AEVKIT# is an evaluation kit for the MAX15062A, a 60V, 300mA, ultra-small, high-efficiency, synchronous step-down DC-DC converter. This converter is designed for automotive and transportation applications, and is capable of providing a regulated output voltage from 0.8V to 5.5V. The kit includes a MAX15062A evaluation board, a USB-to-I2C interface board, and a USB cable. The evaluation board features a wide input voltage range of 4.5V to 60V, and is capable of delivering up to 300mA of output current. The board also includes a power-good indicator LED, and a power-on reset circuit. The USB-to-I2C interface board allows for easy programming and monitoring of the MAX15062A. The kit also includes a comprehensive user guide, which provides detailed instructions on how to use the evaluation board and interface board.


Product
Brand
Articles
Tools







