STMicroelectronics STEVAL-1PS01EJRPSU AND CONVERTER SOLUTION EVAL
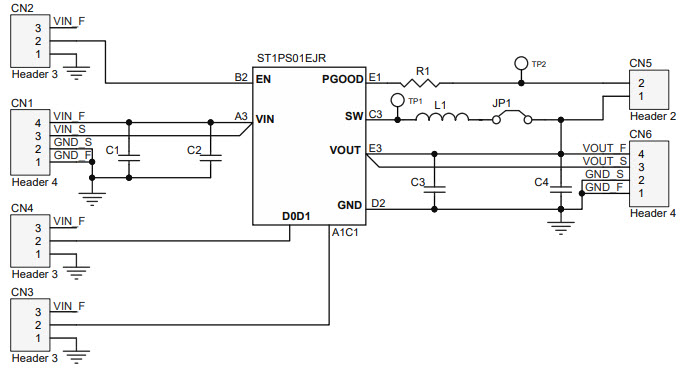
The STMicroelectronics STEVAL-1PS01EJR Evaluation Board is a consumer electronics device designed to evaluate the performance of the ST1PS01EJR 400mA Nano-Quiescent Synchronous Step-Down Converter. This board is capable of providing a wide range of output voltages from 0.8V to 5.5V, and is designed to be used in a variety of consumer electronics applications. The board features a wide input voltage range of 4.5V to 28V, and is capable of providing up to 400mA of output current. It also features a low quiescent current of only 1.2mA, making it ideal for battery-powered applications. The board also includes a wide range of protection features, including over-current, over-voltage, and short-circuit protection. The board is also designed to be easy to use, with a simple user interface and a wide range of configuration options.
- TypeParameter
- Part StatusActive
- Moisture Sensitivity Level (MSL)1 (Unlimited)
- Voltage - Output1.8V~3.3V
- Utilized IC / PartST1PS01
- Supplied ContentsBoard(s)
- Board TypeFully Populated
- Main PurposeDC/DC, Step Down
- Outputs and Type1, Non-Isolated
- Regulator TopologyBuck
| Part Number | Manufacturer | Description | Stock | RFQ |
|---|---|---|---|---|
| STMicroelectronics | 400MA NANO-QUIESCENT SYNCHRONOUS | 5000 | RFQ | |
| STMicroelectronics | 400MA NANO-QUIESCENT SYNCHRONOUS | 1441 | RFQ | |
| STMicroelectronics | 400MA NANO-QUIESCENT SYNCHRONOUS | 92 | RFQ |


Product
Brand
Articles
Tools
















