Maxim Integrated MAX15462C12EVKIT#EVAL BOARD FOR MAX15462
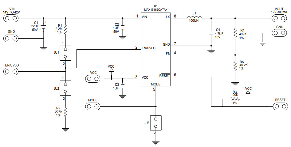
The MAX15462C12EVKIT-EVKIT# is an evaluation kit for the MAX15462 42V, 300mA, ultra-small, high-efficiency, synchronous step-down DC-DC converter. This kit is designed for industrial temperature applications and includes a MAX15462C12EVKIT# evaluation board, a MAX15462C12EVKIT# evaluation board, and a MAX15462C12EVKIT# evaluation board. The evaluation board features a wide input voltage range of 4.5V to 42V, a wide output voltage range of 0.6V to 5.5V, and a high efficiency of up to 95%. It also features a low quiescent current of only 10µA, a fast transient response, and a wide operating temperature range of -40°C to +125°C. The kit also includes a USB-to-I2C interface board, a USB cable, and a user guide. This evaluation kit is ideal for evaluating the performance of the MAX15462 in industrial temperature applications.
- TypeParameter
- Factory Lead Time6 Weeks
- Published2015
- Part StatusActive
- Moisture Sensitivity Level (MSL)1 (Unlimited)
- Base Part NumberMAX15462
- Voltage - Output12V
- Frequency - Switching500kHz
- Utilized IC / PartMAX15462C
- Supplied ContentsBoard(s)
- Evaluation KitYes
- Board TypeFully Populated
- Main PurposeDC/DC, Step Down
- Outputs and Type1, Non-Isolated
- Regulator TopologyBuck
- RoHS StatusROHS3 Compliant
| Part Number | Manufacturer | Description | Stock | RFQ |
|---|---|---|---|---|
| ON Semiconductor | MOSFET 2N-CH 30V 2.5A SSOT6 | 29700 | RFQ |


Product
Brand
Articles
Tools








