Maxim Integrated MAX15062C12EVKIT#
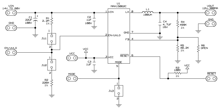
The MAX15062C12EVKIT-EVKIT# is an evaluation kit for the MAX15062C 60V, 300mA, ultra-small, high-efficiency, synchronous step-down DC-DC converter. This kit is designed for industrial temperature applications and includes a MAX15062C IC, a MAX15062C evaluation board, and a USB-to-I2C interface board. The evaluation board features a wide input voltage range of 4.5V to 60V, adjustable output voltage from 0.6V to 5.5V, and a maximum output current of 300mA. It also features a high efficiency of up to 95%, a low quiescent current of only 10µA, and a fast transient response. The USB-to-I2C interface board allows for easy programming and monitoring of the MAX15062C IC. This evaluation kit is ideal for evaluating the performance of the MAX15062C IC in industrial temperature applications.


Product
Brand
Articles
Tools










