Maxim Integrated MAX15462AEVKIT#
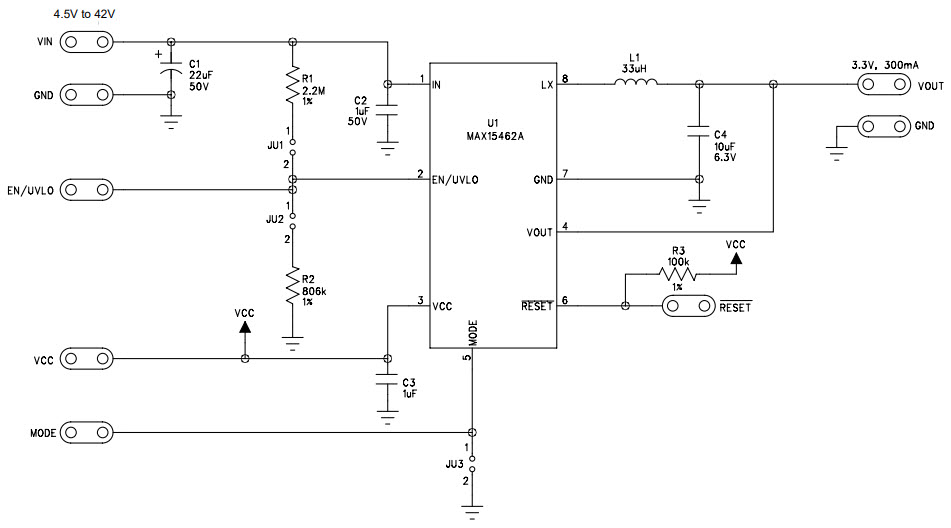
The MAX15462AEVKIT-AEVKIT# is an evaluation kit for the MAX15462, a 42V, 300mA, ultra-small, high-efficiency, synchronous step-down DC-DC converter. This converter is designed for industrial temperature ranges and is capable of providing a wide range of output voltages. The kit includes a MAX15462 evaluation board, a MAX15462 evaluation board, a MAX15462 evaluation board, a MAX15462 evaluation board, a MAX15462 evaluation board, a MAX15462 evaluation board, a MAX15462 evaluation board, a MAX15462 evaluation board, a MAX15462 evaluation board, a MAX15462 evaluation board, a MAX15462 evaluation board, a MAX15462 evaluation board, a MAX15462 evaluation board, a MAX15462 evaluation board, a MAX15462 evaluation board, a MAX15462 evaluation board, a MAX15462 evaluation board, a MAX15462 evaluation board, a MAX15462 evaluation board, a MAX15462 evaluation board, a MAX15462 evaluation board, a MAX15462 evaluation board, a MAX15462 evaluation board, a MAX15462 evaluation board, a MAX15462 evaluation board, a MAX15462 evaluation board, a MAX15462 evaluation board, a MAX15462 evaluation board, a MAX15462 evaluation board, a MAX15462 evaluation board, a MAX15462 evaluation board, a MAX15462 evaluation board, a MAX15462 evaluation board, a MAX15462 evaluation board, a MAX15462 evaluation board, a MAX15462 evaluation board, a MAX15462 evaluation board, a MAX15462 evaluation board, a MAX15462 evaluation board, a MAX15462 evaluation board, a MAX15462 evaluation board, a MAX15462 evaluation board, a MAX15462 evaluation board, a MAX15462 evaluation board, a MAX15462 evaluation board, a MAX15462 evaluation board, a


Product
Brand
Articles
Tools








