Maxim Integrated MAX15462BEVKIT#EVAL BOARD FOR MAX15462
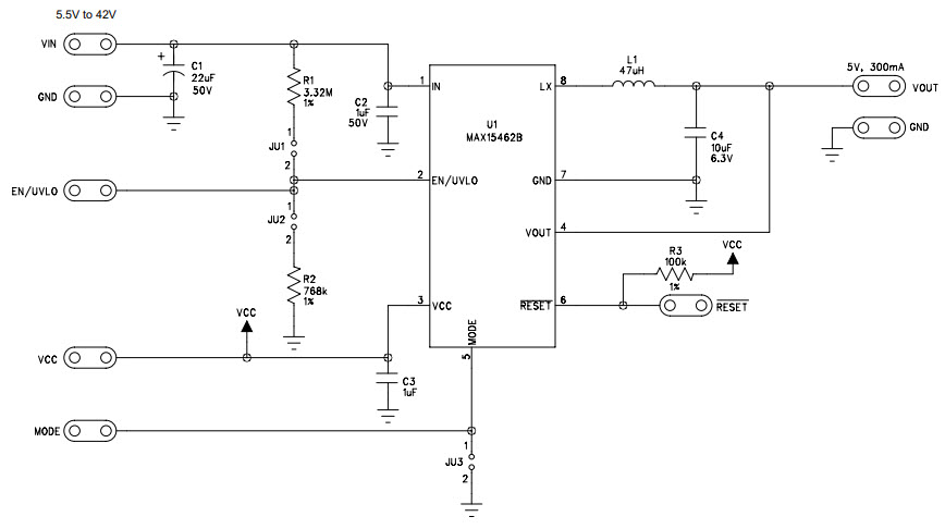
The MAX15462BEVKIT-BEVKIT# is an evaluation kit for the MAX15462, a 42V, 300mA, ultra-small, high-efficiency, synchronous step-down DC-DC converter. This converter is designed for industrial temperature ranges and is capable of providing a wide range of output voltages. The kit includes a MAX15462BEV board, a MAX15462BEV-EVAL board, and a MAX15462BEV-EVAL-CABLE. The MAX15462BEV board is a fully assembled and tested board that can be used to evaluate the performance of the MAX15462. The MAX15462BEV-EVAL board is a user-programmable board that allows for the evaluation of the MAX15462 in various configurations. The MAX15462BEV-EVAL-CABLE is a cable that connects the MAX15462BEV board to the MAX15462BEV-EVAL board. The kit also includes a user guide and a software package that provides a graphical user interface for programming and evaluating the MAX15462.
- TypeParameter
- Factory Lead Time6 Weeks
- Published2015
- Part StatusActive
- Moisture Sensitivity Level (MSL)1 (Unlimited)
- Base Part NumberMAX15462
- Voltage - Output5V
- Frequency - Switching500kHz
- Utilized IC / PartMAX15462B
- Supplied ContentsBoard(s)
- Evaluation KitYes
- Board TypeFully Populated
- Main PurposeDC/DC, Step Down
- Outputs and Type1, Non-Isolated
- Regulator TopologyBuck
- RoHS StatusROHS3 Compliant


Product
Brand
Articles
Tools








