Maxim Integrated MAX17501ETEVKIT#Power Management IC Development Tools MAX17501E Eval Kit
Description
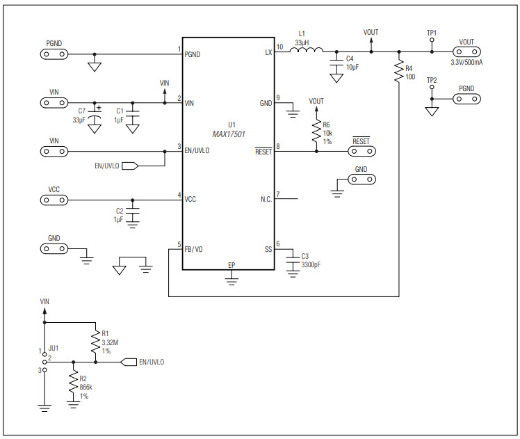
The MAX17501ETEVKIT# Evaluation Kit is designed to evaluate the MAX17501E 60V, 500mA, Ultra-Small, High-Efficiency, Synchronous Step-Down DC-DC Converter. This converter is ideal for automotive and transportation applications, providing a high level of efficiency and a small form factor. The kit includes a MAX17501E DC-DC converter, a MAX17501E evaluation board, and a USB-to-I2C interface board. The evaluation board allows for easy testing and evaluation of the MAX17501E, and the USB-to-I2C interface board allows for easy communication with the MAX17501E. The kit also includes a comprehensive set of documentation, including a user guide, application notes, and design files.


Product
Brand
Articles
Tools










