Maxim Integrated MAX17501FTEVKIT#Power Management IC Development Tools MAX17501F Eval Kit
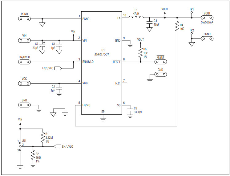
The MAX17501FTEVKIT-FTEVKIT# is an evaluation kit for the MAX17501F, a 60V, 500mA, ultra-small, high-efficiency, synchronous step-down DC-DC converter. This converter is designed for automotive and transportation applications, and is capable of providing a regulated output voltage from 0.8V to 5.5V. The evaluation kit includes the MAX17501F, a power supply, and a USB-to-I2C interface board. The MAX17501F features a wide input voltage range of 4.5V to 60V, and is capable of delivering up to 500mA of continuous output current. It also features a low quiescent current of only 1.2mA, and a high efficiency of up to 95%. The evaluation kit also includes a graphical user interface (GUI) for easy configuration and monitoring of the MAX17501F. The GUI allows users to quickly and easily configure the device, and monitor the output voltage, current, and temperature. The MAX17501FTEVKIT-FTEVKIT# is an ideal solution for automotive and transportation applications that require a high-efficiency, ultra-small, and low-quiescent current DC-DC converter.
- TypeParameter
- Factory Lead Time6 Weeks
- Voltage-Input6V~60V
- PackagingBulk
- SeriesHimalaya
- Published2013
- Part StatusActive
- Moisture Sensitivity Level (MSL)1 (Unlimited)
- Base Part NumberMAX17501
- Current - Output500mA
- Voltage - Output5V
- Frequency - Switching600kHz
- Utilized IC / PartMAX17501F
- Supplied ContentsBoard(s)
- Evaluation KitYes
- Board TypeFully Populated
- Main PurposeDC/DC, Step Down
- Outputs and Type1, Non-Isolated
- Regulator TopologyBuck
- RoHS StatusROHS3 Compliant
| Part Number | Manufacturer | Description | Stock | RFQ |
|---|---|---|---|---|
| STMicroelectronics | NFC/RFID Read/Write 13.553MHz to 13.567MHz 32-Pin VFQFPN EP T/R | 1 | RFQ | |
| STMicroelectronics | MCU 8-bit STM8L STM8 CISC 32KB Flash 2.5V/3.3V 48-Pin LQFP Tray | 30000 | RFQ | |
| STMicroelectronics | IC REG LINEAR 3.3V 150MA SOT23-5 | 6000 | RFQ | |
| STMicroelectronics | MCU 32-bit STM32F1 ARM Cortex M3 RISC 128KB Flash 2.5V/3.3V 48-Pin LQFP T/R | 4800 | RFQ | |
| STMicroelectronics | IC MCU 8BIT 32KB FLASH 48LQFP | 0 | RFQ | |
| STMicroelectronics | STMICROELECTRONICS - KF33BD-TR - Fixed LDO Voltage Regulator, 5.3V to 20V, 400mV Dropout, 3.3Vout, 1Aout, SOIC-8 | 11027 | RFQ | |
| STMicroelectronics | STMICROELECTRONICS - KF33BDT-TR - Fixed LDO Voltage Regulator, 5.3V to 20V, 400mV Dropout, 3.3Vout, 500mAout, TO-252-3 | 7500 | RFQ |


Product
Brand
Articles
Tools

















