Maxim Integrated MAX17502FTEVKIT#
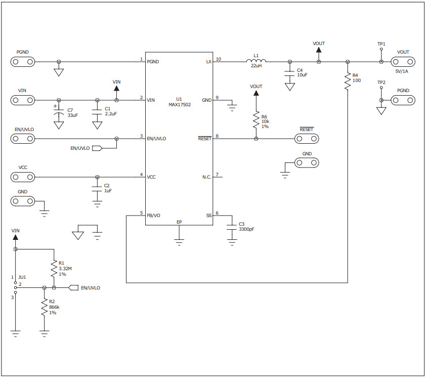
The MAX17502FTEVKIT-FTEVKIT# is an evaluation kit for the MAX17502F, a 60V, 1A, ultra-small, high-efficiency, synchronous step-down DC-DC converter. This converter is designed for automotive and transportation applications, and is capable of providing up to 1A of output current with a wide input voltage range of 4.5V to 60V. The kit includes a MAX17502F evaluation board, a USB-to-I2C interface board, and a USB cable. The evaluation board features a wide range of features, including adjustable output voltage, adjustable switching frequency, and adjustable soft-start time. The USB-to-I2C interface board allows for easy programming and debugging of the MAX17502F. The kit also includes a comprehensive user guide, which provides detailed instructions on how to use the evaluation board and interface board.


Product
Brand
Articles
Tools








