Maxim Integrated MAX17503EVKITA#
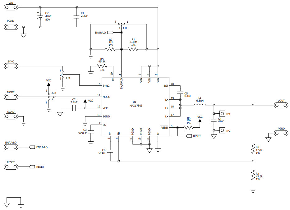
The MAX17503EVKITA-EVKITA# is an evaluation kit for the MAX17503 4.5V-60V, 2.5A, high-efficiency, synchronous step-down DC-DC converter with internal compensation, power management IC. This kit includes a MAX17503EVKITA# board, a MAX17503EVKITA# evaluation board, and a MAX17503EVKITA# evaluation software. The MAX17503EVKITA# board is designed to evaluate the performance of the MAX17503 IC in a wide range of applications. The board features a wide input voltage range of 4.5V to 60V, a high efficiency of up to 95%, and a wide output voltage range of 0.8V to 5.5V. The board also includes a power-good indicator, an enable pin, and a soft-start pin. The MAX17503EVKITA# evaluation board is designed to provide a platform for testing and evaluating the performance of the MAX17503 IC. The board includes a USB interface for programming and monitoring the IC, as well as a graphical user interface for easy configuration. The MAX17503EVKITA# evaluation software provides a comprehensive suite of tools for testing and evaluating the performance of the MAX17503 IC. The software includes a graphical user interface, a data logger, and a waveform generator. The MAX17503EVKITA# evaluation kit is an ideal solution for evaluating the performance of the MAX17503 IC in a wide range of applications.


Product
Brand
Articles
Tools







