Maxim Integrated MAX17504EVKITA#
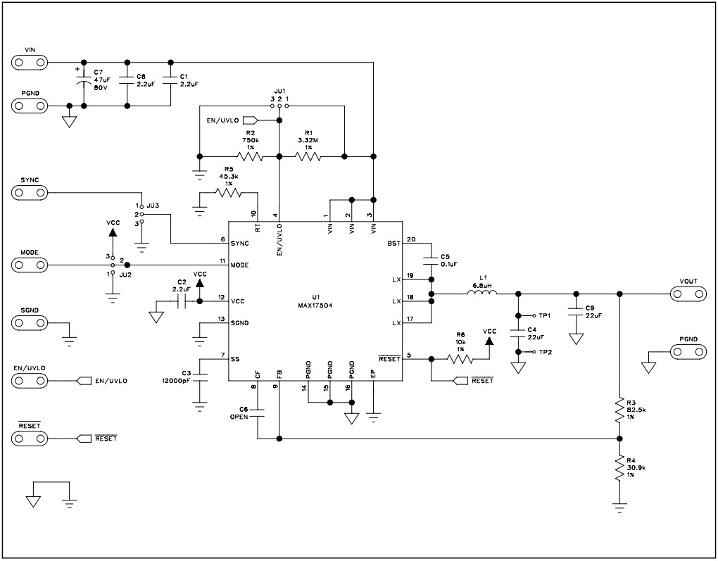
The MAX17504EVKITA-EVKITA# is an evaluation kit for the MAX17504 3.3Vout, 4.5V-60V, 3.5A, High-Efficiency, Synchronous Step-Down DC-DC Converter, Power Management IC. This kit is designed to help evaluate the performance of the MAX17504 IC and its features. It includes a MAX17504 IC, a power supply, a USB-to-I2C adapter, and a set of jumpers and headers. The kit also includes a user guide and a software package for configuring the IC. The MAX17504 IC is a high-efficiency, synchronous step-down DC-DC converter that can deliver up to 3.5A of output current. It is designed to operate from a wide input voltage range of 4.5V to 60V and provides a regulated 3.3V output. The IC also features a wide range of protection features, including over-voltage, over-current, and thermal protection. The MAX17504EVKITA-EVKITA# evaluation kit is an ideal tool for evaluating the performance of the MAX17504 IC.


Product
Brand
Articles
Tools







