Maxim Integrated MAX17532AUBEVKIT#Power Management IC Development Tools Evkit for 100mA, 42V, Low Iq Synhcronous Buck Regulator
Description
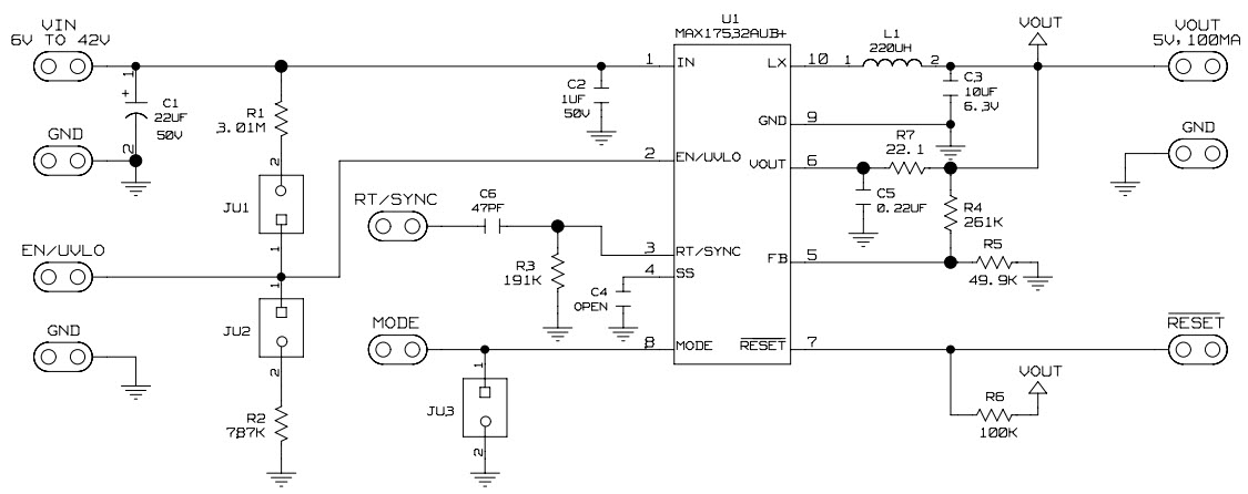
The MAX17532AUBEVKIT# Evaluation Kit from Maxim Integrated is designed to evaluate the MAX17532, a 42V, 100mA, ultra-small, high-efficiency, synchronous step-down DC-DC converter power management IC. This evaluation kit includes a MAX17532AUBEVKIT# board, a USB cable, and a user guide. The board features a wide input voltage range of 4.5V to 42V, adjustable output voltage from 0.6V to 5.5V, and a high efficiency of up to 95%. It also features a wide operating temperature range of -40°C to +125°C, and a low quiescent current of only 10µA. The board is designed to provide a simple and easy way to evaluate the performance of the MAX17532 IC.
Specifications
Maxim Integrated technical specifications, attributes, parameters and parts with similar specifications to Maxim Integrated .
- TypeParameter
- Factory Lead Time6 Weeks
- Published2015
- Part StatusActive
- Moisture Sensitivity Level (MSL)1 (Unlimited)
- Max Operating Temperature125°C
- Min Operating Temperature-40°C
- Voltage - Output5V
- Frequency - Switching220kHz
- Utilized IC / PartMAX17532
- Supplied ContentsBoard(s)
- Evaluation KitYes
- Board TypeFully Populated
- Main PurposeDC/DC, Step Down
- Outputs and Type1, Non-Isolated
- Regulator TopologyBuck
- REACH SVHCUnknown
- RoHS StatusROHS3 Compliant
0 Similar Products Remaining


Product
Brand
Articles
Tools












